Le débat sur la légalisation du cannabis récréatif a pris une nouvelle dimension au sein de l'UE, notamment lors de la présidence tchèque il y a quelques mois, marquée par des initiatives audacieuses. C’est le cas en particulier d’une analyse approfondie du cadre juridique européen et international, en un rapport proposant des solutions innovantes réconciliant légalisation du cannabis et respect du droit européen et international.
Pourtant, alors que tous les éléments sont là pour soutenir les gouvernements dans leur désir de légaliser, certains continuent d'entretenir les moulins contre lesquels ils ont pris l'habitude de se battre : encore récemment, l'Allemagne prétextaient des obstacles inexistants dans le droit européen/international pour réduire la voilure de son projet de régulation.

Agrandissement : Illustration 1

Remue-ménage à Bruxelles
Pendant ses six mois de présidence de l’Union Européenne (en 2022), juste après la France, la Tchéquie mit à profit sa position pour initier une série de discussions au niveau continental sur les nombreuses questions ayant trait aux politiques publiques en matière de drogues.
Une des initiatives fut la défense d’un document du Conseil de l’UE défendant des politiques des drogues axées sur le respect des droits humains. Bien que l’appel à la dépénalisation fut retiré au dernier moment sous pression de la France et la Suède (qui à l’époque venait tout juste de passer à l’extrême droite). On retiendra néanmoins que, parmi tous les autres pays européens, aucun ne daignait opportun de s’opposer frontalement à la dépénalisation… sauf la France et la Suède, malheureusement les deux acolytes historiques du conservatisme, de l’immobilisme, et des approches moralistes de l’importante question de la place que les substances psychoactives doivent avoir dans nos sociétés.
Que l’on le veuille ou non, ces substances sont présentes dans nos sociétés, et certaines depuis des siècles. Dans le cas du chanvre (aussi connu sous le nom de “cannabis”), présent en France depuis la préhistoire aussi bien sauvage que cultivé, cette présence est millénaire. Et ce n’est que depuis quelques décennies (moins d’un siècle) que la plante est considérée comme dangereuse. Elle n’est soumise à des lois d’exception que depuis le 31 décembre 1970.
Les lois d’exception sont, par définition, faites pour expirer. Après 54 ans de prohibition du chanvre, il est temps de se pencher sérieusement sur l’« après-prohibition ».
Une des autres initiatives de la présidence tchèque de l’Union Européenne fut la commande d’un rapport technique sur le droit européen applicable au cannabis récréatif, et les barrières possible qu’il pourrait représenter pour la légalisation. C’est en effet un argument qui est souvent entendu : les traités internationaux, ou bien le droit européen, contraignent les gouvernements, les empêchant de « légaliser le cannabis ». Le rapport commandé par la présidence tchèque examine de manière exhaustive le cadre juridique de l'UE et des Nations unies actuellement applicable pour le cannabis non médical licite (la Convention unique sur les stupéfiants de 1961 faisant ipso facto partie du droit européen et formant le socle du droit du chanvre, pour tous ses usages).
Loin de ces affirmations et cris d’orfraie (qui sont souvent une excuse parfaite permettant aux gouvernements de ne pas agir, ou de revenir sur des promesses trop ambitieuses dont ils se repentent, comme on a pu le voir récemment), le rapport montre non seulement qu’il est possible de légaliser le chanvre récréatif dans l’Union Européenne, mais qu’il existe onze différentes options légales afin d’y arriver.
Ces once options politiques, réalisables et légalement viables, permettent aux États membres de l'Union européenne de réglementer le cannabis non médical tout en restant en conformité complète avec le cadre juridique établi par les traités des Nations unies et le droit de l'UE (les « acquis communautaires »).
Le manque d’analyses juridiques
L’environnement juridique pour le cannabis non médical licite a malheureusement été trop peu analysé, et notamment à la lumière des changements récents : en 2020, l’ONU déclassifiait le chanvre et sa résine, changeant pour la première fois depuis 1961 le régime de droit international de la plante… Cela se produisait alors même qu’indépendamment, la Cour de Justice de l’Union Européenne changeait d’analyse juridique dans sa décision sur le cas « Kannavape » en lien avec le CBD. Au-delà des cas particuliers, ces évènements, parmi d’autres, ont contribué à changer le cadre légal du cannabis. Si, auparavant, les traités pouvaient représenter un obstacle, le rapport tchèque montre que, en 2024, la voie est libre pour la légalisation du cannabis dans les pays de l’UE.
Il y a toutefois des conditions à respecter, aussi bien au niveau UE qu’ONU, mais celles-ci ne sont ni intrusives ni disproportionnées :
- Il faut collecter des données sur la quantité totale de chanvre récréatif (têtes et résine, en kilogrammes) ayant circulé dans le marché légal, et les envoyer chaque année à l’OICS (Organe International de Contrôle des Stupéfiants, qui collecte ce type de données pour chaque pays). C’est une obligation de l’article 2, paragraphe 9, alinéa b de la Convention Unique, qui établit le cadre légal pour la régulation des industries non-médicales des stupéfiants.
- Il faut appliquer des politiques exhaustives de prévention et de Réduction des Dommages et des Risques (RDR) qui sont requises par l’alinéa a du même article.
- Il faut veiller à restreindre le marché légal aux frontières de l’État européen décidant de légaliser, car si le droit européen ne recquierre qu’une seule chose du cannabis légal, c’est qu’il ne soit pas “imposé” aux pays qui souhaitent continuer de l’interdire.
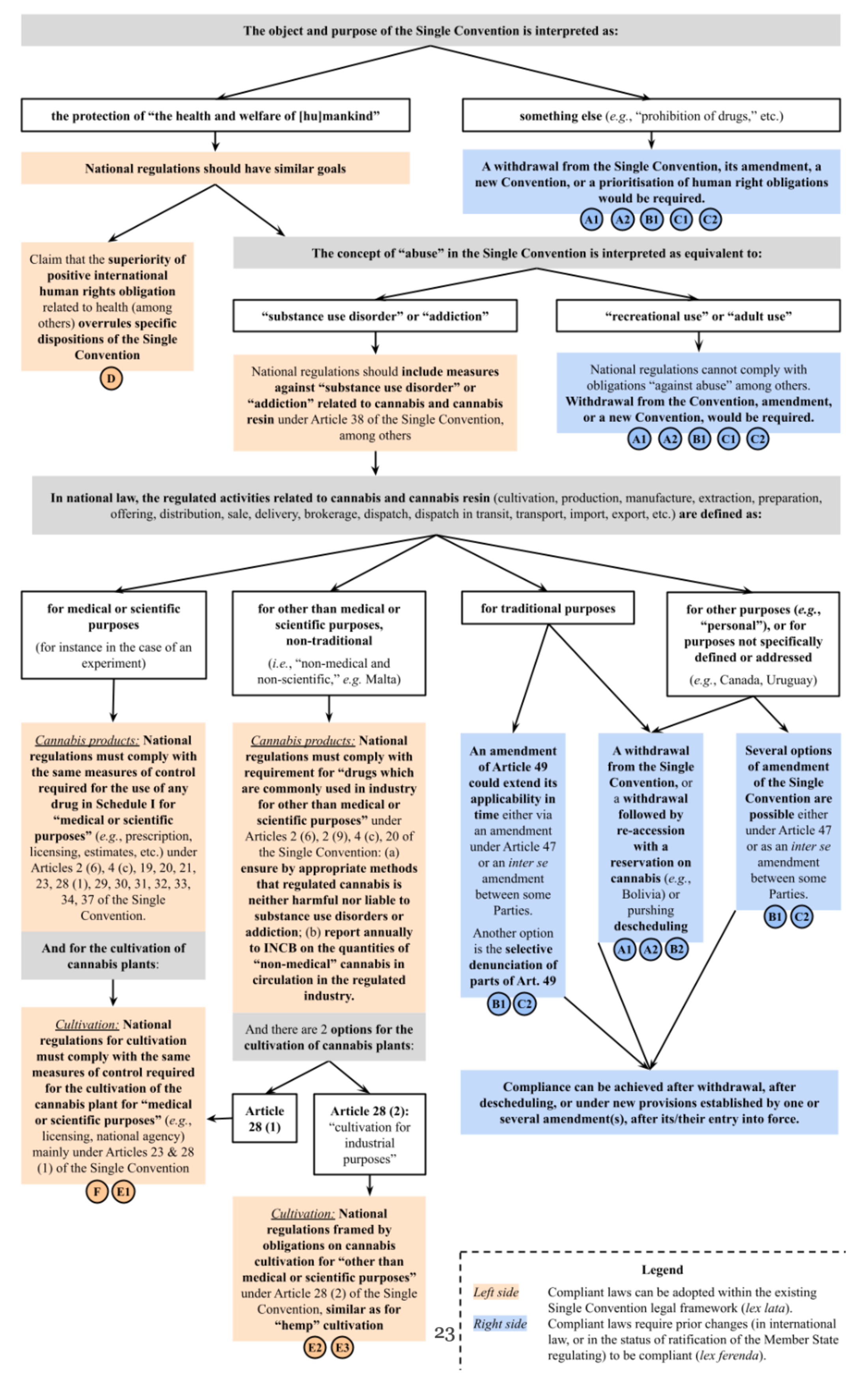
Les onze options s'articulent autour de différents paramètres, que le rapport résume dans un schéma central reproduit ci-dessous : la plupart des paramètres sont des éléments d'interprétation du droit international et/ou européen.

Agrandissement : Illustration 2

11 options, dont une se démarque
Parmi 11 options différentes ouvertes aux États membres de l'UE pour légaliser le cannabis au niveau national tout en respectant leurs engagements internationaux et européens, le document met en avant l’option recommandée, et un parcours en 4 étapes, facile à naviguer politiquement, et qui atténue les tensions réglementaires et les risques de dégradation des normes ou de cascade de non-conformité en cas de légalisation :
Étape 1 – Action immédiate: Décriminaliser la culture personnelle, la possession et l'usage, en accord avec la pratique courante dans l'UE, favorisant des économies budgétaires et des effets positifs immédiatement mesurables sur le plan social, de la santé publique et de l'accès aux soins.
Étape 2 – Stratégie à court terme: Réglementer les industries du cannabis non médical selon l'Option E du rapport, consistant à :
- Incorporer le langage et les dispositions de l’articles 2(9) de Convention Unique, et respecter ses deux obligations mentionnés ci-dessus : réduction des risques et rapport annuel à l’OICS contenant les données quantitatives sur le cannabis légal.
- Rendre publique et visible la justification légale de l'interprétation du droit international/européen, par exemple dans des déclarations gouvernementales non contraignantes, des discours à l’ONU, etc. (cette démarche a une valeur legale forte en droit international, dans ce contexte précis),
- Adopter une approche stratégique et détaillée de la question trans-frontalière au sein de l'UE, tout en anticipant dans la loi la possibilité future d’ouverture de commerce entre États de l’UE (qui est possible sous certaines conditions).
Cette méthode est conçue pour relever entièrement des compétences nationales souveraines: les institutions de l'UE n'ont pas mandat pour intervenir à ce stade. Cependant, envisager une action conjointe et/ou coordonnée des États membres de l'UE partageant les mêmes idées peut renforcer davantage cette méthode.
Étape 3 – Engager un dialogue inter-institutionnel avec les Nations unies (OICS & OMS) et les institutions de l'UE.
- Étant donné sons mandat de collecte de données (en kg.) sur les industries licites du chanvre récréatif en vertu de l'article 2(9)(b) de la Convention unique, l’OICS est un partenaire de premier plan, avec qui les gouvernements devraient établir une communication fluide, après avoir mis en place les réformes de l’étape 2.
- L’OMS, bien qu’elle ne soit pas mandatée directement, est compétente pour aider les États à se conformer à l'obligation de réduction des risques de l'article 2(9)(a),
- La Commission Européenne n’est pas mandatée ni directement compétente ; cependant, le rapport préconise d’engager un dialogue à ce stade.
Étape 4 – À plus long terme, explorer des initiatives similaires pour d'éventuels ajustements réglementaires internationaux futurs.
Les réformes nationales des lois sur le cannabis telles que la décriminalisation/dépénalisation (mettre fin aux sanctions, donc à la répression par la déjudiciarisation) et la réglementation légale posent des questions complexes de conformité avec le droit international et l'acquis européen.
Les apports de ce rapport aux développement de réformes des politiques en matière de chanvre et d’autres plantes et produits classés comme stupéfiants ou psychotropes ont beaucoup à gagner des solutions non-conflictuelles et juridiquement harmonieuses mises en avant par ce rapport.
En somme, le rapport présenté lors de la présidence tchèque de l'Union Européenne offre un éclairage crucial sur la question de la légalisation du cannabis récréatif dans le contexte européen.
En proposant des stratégies pragmatiques et juridiquement viables, il ouvre la voie à des réformes progressives tout en garantissant la conformité avec les obligations internationales.
À travers un dialogue constructif entre les États membres, les institutions européennes et les organismes internationaux, il est possible d'envisager un avenir où la régulation du cannabis non médical s'inscrit dans un cadre légal harmonieux et respectueux des droits humains.

Agrandissement : Illustration 3
