L’extrême-gauche est présente en France dans bien des mobilisations sociales. Si elle est parfois en mesure de peser sur des luttes locales, elle est cependant loin de pouvoir le faire à une échelle nationale. La faute à sa faible implantation, mais aussi à une influence politique qui a beaucoup baissé depuis le début des années 2000, où elle avait dépassé les 10 % aux élections présidentielles de 2002. L’extrême-gauche est aussi marquée par ses divisions : trotskystes, anarchistes, maoïstes, communistes en rupture avec le PCF… Chaque famille est de plus éclatée entre groupes différents voire antagonistes, ce qui n’aide pas à la rendre audible.
Démarcations
L’extrême-gauche, ce serait désormais La France Insoumise (LFI). La Droite et les Macronistes parlent des « extrêmes » en citant non seulement le Rassemblement National (RN) de Marine Le Pen et Jordan Bardella, mais aussi La France Insoumise (LFI) de Jean-Luc Mélenchon.
Cette caractérisation vise à diaboliser LFI dans le but de réduire son poids politique et de faire éclater les différentes formules d’union de la Gauche, que ce soit la « Nouvelle Union Populaire Ecologique et Sociale » (NUPES) en 2022 ou le « Nouveau Front Populaire » (NFP) de 2024. Caractériser LFI comme d’extrême-gauche est aussi le symptôme d’une droitisation de l’échiquier politique, avec à l’autre bout de celui-ci une dédiabolisation de l’extrême-droite.
Le programme de LFI n’a pourtant rien d’extrémiste. Ce mouvement veut opérer une régulation par l’Etat du néo-libéralisme. Il n’est pas en rupture avec le capitalisme et l’économie de marché. LFI s’affirme comme républicain (on se souvient de la formule de Mélenchon « la République, c’est moi » lancée lors d’une perquisition du siège de LFI en 2019).
Les références de Mélenchon sont la Révolution française, Jean Jaurès ou encore Mitterrand. Mélenchon a certes été membre de l’OCI, une organisation trotskiste d’extrême-gauche, à partir de 1972. Il l’a très vite quitté en 1976 pour rejoindre le PS dans lequel il est resté jusqu’en 2008. Il devient sénateur PS en 1986, milite dans des tendances de gauche du PS à partir du second septennat de Mitterrand. Ce qui ne l’empêche pas d’être membre du gouvernement Jospin de 2000 à 2002 en tant que ministre délégué à l'Enseignement professionnel. Mélenchon garde une profonde admiration pour Mitterrand qu’il appelle affectueusement « le vieux ». Il quitte le PS à la suite de son congrès de 2008 pour fonder le Parti de Gauche (PG). Celui-ci s’allie au PCF au sein d’un Front De Gauche (FDG) constitué pour les élections européennes de 2009. Le PG s’intègre ensuite à La France Insoumise en 2016, un « mouvement » qui se veut plus large, tandis que le FDG s’élargit au PS et aux Ecologistes en 2022 au sein de la NUPES lors des élections législatives de 2022. La NUPES renait de ses cendres lors des Législatives de 2024 en se transformant en Nouveau Front Populaire (NFP). La tactique de Mélenchon est donc surtout une tactique électorale qui vise à une « révolution citoyenne » par les urnes, pas à une révolution sociale.
L'extrème-gauche, combien de divisions ?
Auparavant, l’extrême-gauche comprenait les partis et les organisations politiques situées à la gauche du PCF. Mais ce dernier s’est social-démocratisé et son influence s’est tellement réduite depuis la fin de l’URSS qu’aujourd’hui l’extrême-gauche se situe à la gauche de LFI. Elle comprend plusieurs grandes familles qui partagent l’objectif d’un changement de société débarrassée du capitalisme par des voies non institutionnelles. Chaque famille est divisée en plusieurs groupes de quelques dizaines (voire moins) à quelques centaines de militants.
Ainsi les libertaires et les anarchistes comptent comme groupes organisés (les listes suivantes ne sont pas exhaustives) : la Confédération Nationale du Travail-Association Internationale des Travailleurs (CNT-AIT), la Fédération Anarchiste (FA), l’Organisation Communiste Libertaire (OCL) ou encore l’Union Communiste Libertaire (UCL).
Il y a aussi des maoïstes. Les « maos », qui ont été très influents dans les années 60/70, ont certes perdu de leur superbe. Comme groupes qui semblent encore actifs, on peut citer : l’Organisation Communiste Marxiste-Léniniste-Voie prolétarienne (OCML-VP), l’Union Prolétarienne Marxiste-Léniniste (UPML) ou l’Unité communiste (UC).
On peut aussi inclure dans l’extrême-gauche des organisations en rupture sur sa gauche avec le PCF. Celles-ci se réclament à leur façon du communisme et de la révolution, comme par exemple : le Parti Communiste des Ouvriers de France (PCOF), le Parti Communiste Révolutionnaire de France (PCRF), le Pôle de Renaissance Communiste en France (PRCF), l’Association Nationale des Communistes (ANC) qui a présenté une liste aux élections européennes de 2024 conduite par Charles Hoareau (le leader marseillais de la CGT des chômeurs) et qui a recueilli 0,01 % des voix, ou le Parti Révolutionnaire Communiste (PRC) également présent aux Européennes avec une liste conduite par Olivier Terrien, aide-soignant au CHU de Nantes et secrétaire de la CGT de cet hôpital public (0,01 % des voix).
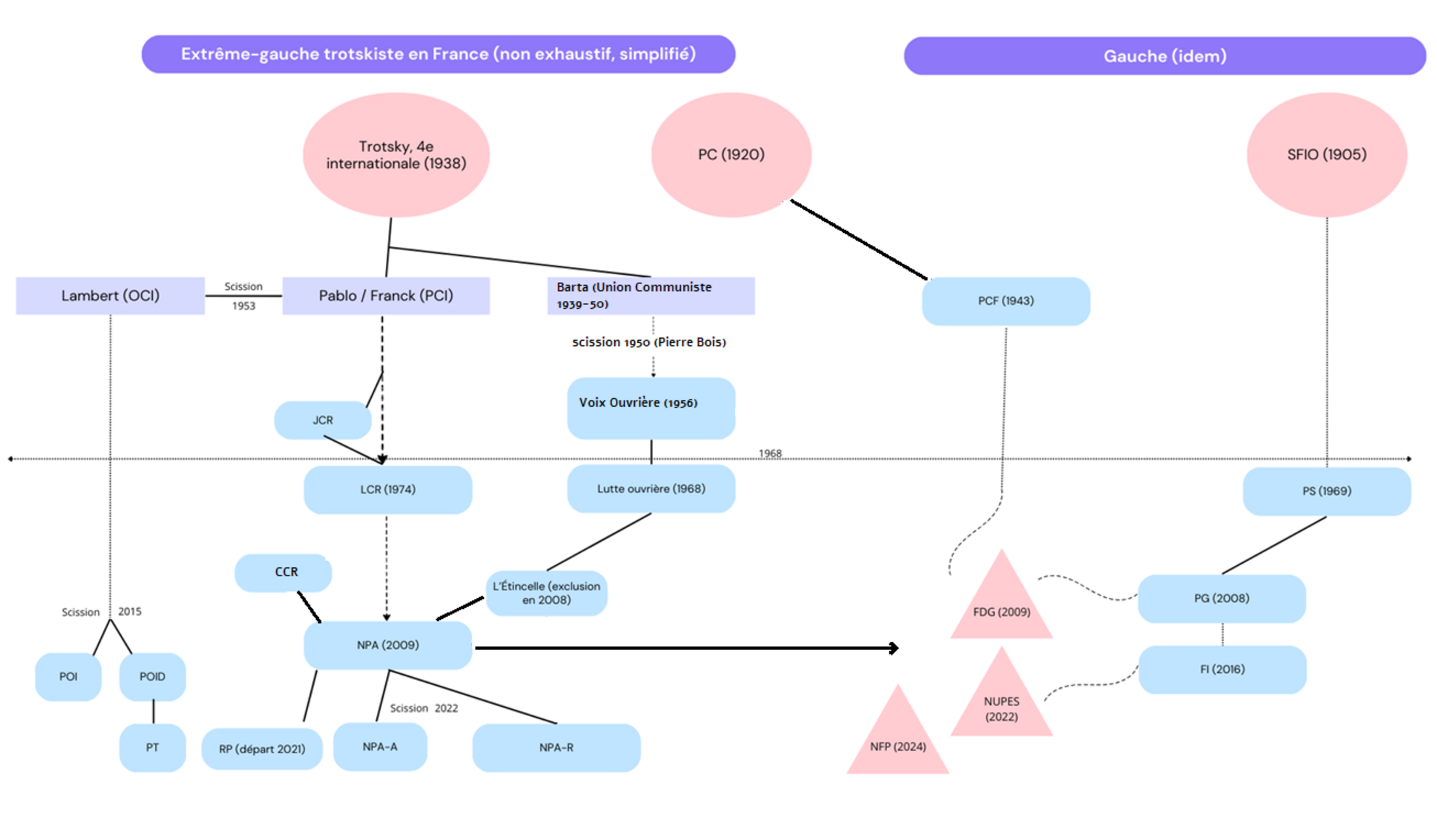
On trouve enfin les organisations trotskystes ou issues du trotskisme[1] : Lutte Ouvrière (LO), le Nouveau Parti Anticapitaliste l’Anticapitaliste (NPA l’Anticapitaliste), le Nouveau Parti Anticapitaliste Révolutionnaires (NPA Révolutionnaires), le Parti Ouvrier Indépendant (POI), le Parti des Travailleurs (PT, ex-POID), Révolution Permanente (RP), la Tendance Claire, le Parti Communiste Révolutionnaire (PCR, ex-TMI/Révolution), la Gauche Révolutionnaire (GR), la Ligue Trotskyste de France (LTF), etc…
L’extrême-gauche a connu une forte poussée dans les années 60/70 avec une pointe en 1968. Son poids s’est réduit au fil du temps. Quelle force militante représente-t-elle aujourd’hui ? Difficile à dire. Surement au moins quelques milliers de militants organisés et des dizaines de milliers de sympathisants. En tout cas, elle a le mérite de toujours exister après avoir traversé une longue période non révolutionnaire. Nous nous intéressons surtout ici à sa famille trotskyste.
Des rendez-vous manqués
L’extrême-gauche a connu une poussée électorale entre 1995 et 2010. Elle qui faisait entre 1 et 2% depuis la candidature d’Alain Krivine en 1969 a vu ses scores électoraux passer de 4 à 10%. Cette poussée est liée à la fois au volontarisme électoral de l’extrême-gauche et à un contexte politique et social favorable. En 1995, il y a en effet une remontée des grèves sur les salaires et un mouvement de grève victorieux en fin d’année contre la réforme des retraites du premier ministre Alain Juppé.
A l’élection présidentielle de mai 1995, Arlette Laguiller récolte pour la première fois 5,30 % des voix. Lutte Ouvrière appelle dans la foulée à la création d’un « parti des travailleurs », espérant organiser une partie de ce nouvel électorat[2]. LO organise alors une série de meetings et de réunions publiques. Elle créé quelques nouveaux cercles de sympathisants, tout en refoulant les militants et les organisations politiques d’extrême-gauche qui répondent à son appel. Mais la tentative tourne court. LO en conclut qu’un score de 5% n’est pas suffisant pour faire un saut dans la construction d’un parti révolutionnaire.
Le contexte politique est celui de la gauche au pouvoir de 1997 à 2002, soit 5 ans de cohabitation entre le gouvernement Jospin de « Gauche plurielle » (qui comprend le Parti Socialiste, le Parti Communiste Français, les Verts, les Radicaux De Gauche et le Mouvement Républicain et Citoyen de Jean-Pierre Chevènement) et le président de Droite Jacques Chirac.
Entre 1998 et 2004, la LCR et LO décident de se présenter ensemble à certaines élections. Lors des élections régionales de 1998, la LCR et LO font des listes communes dans 70 départements et obtiennent 4,38 % des voix et 22 conseillers régionaux. Aux élections Européennes de 1999, la liste commune LO-LCR obtient 5,18 % et 5 députés.
Aux Municipales de 2001, LO se présente cependant seule dans 119 communes (ou arrondissements de grande ville). LO obtient 4,37 % des voix et 33 élus. Puis à l’élection présidentielle de 2002, LO et la LCR se présentent également séparément. Arlette Laguiller obtient 5,72 % et Olivier Besancenot 4,25 %. L’exercice du pouvoir par la Gauche plurielle qui mène une vague de privatisations a entrainé beaucoup de désillusion. Aux élections présidentielles de 2002, une partie des électeurs de Gauche se sont tournés vers l’extrême-gauche qui obtient son plus haut score en cumulant 10 % des suffrages. Mais cette victoire passe au second plan derrière le score de Jean-Marie Le Pen, le leader du Front National, qui fait 16% et se retrouve pour la première fois au second tour.
Après 2002, le soufflé retombe. Aux Régionales de mars 2004, LO et LCR présentent des listes communes dans 94 départements, soit plus qu’en 1998. Elles obtiennent encore 4,58 % en moyenne mais aucun élu à la suite du changement des règles électorales. Aux Européennes de juin de la même année, les listes LCR-LO redescendent à 2,56 % et perdent leurs 5 députés européens.
Malheureusement, cette démarche électorale commune ne s’est pas traduite par un rapprochement des deux organisations. Les listes communes étaient conçues pour donner plus de visibilité à la LCR et à LO et avoir des élus. Mais chacun de son côté se servait de cette nouvelle visibilité pour construire sa propre organisation. Le front électoral n’était pas conçu comme un front politique. Chaque organisation est restée sur ses positions et se méfiait de l’autre.
Aux élections présidentielles de 2007, Olivier Besancenot fait à nouveau plus de 4%, davantage que le PCF, les Verts, José Bové ou Arlette Laguiller qui retombe à 1,33%. Ce score, après celui de 2002, donne envie à la LCR de tenter aussi de s’élargir à l’instar de LO en 1995, mais pas de la même façon. C’est le lancement du Nouveau Parti Anticapitaliste (NPA) en 2008. Le PS s’est compromis, le PCF est en bout de course. La place est jugée libre pour une nouvelle force plus radicale, plus à gauche… mais pas forcément révolutionnaire.
En 2008 de son côté, Lutte Ouvrière se lance dans des listes communes élargies à toute la gauche, de la LCR au MRC en passant par le PCF, le PS et les Verts. Ce sera le cas dans 70 communes en France. LO se présente parallèlement seule dans 118 autres communes. Au total, Lutte Ouvrière obtient 79 élus, dans 60 communes différentes, en majorité élus grâce aux lites communes (et 14 élus sur des listes uniquement LO).
Le congrès de fondation du NPA en février 2009 connait un franc succès avec 9 123 cartes de membres fondateurs. LO boude l’initiative. Mais les dissensions politiques apparaissent vite au sein du NPA. Les nouveaux adhérents ne sont pas tous nouveaux en politique. Les déçus de la Gauche sont majoritaires à rejoindre le NPA. Certains se rendent vite compte qu’ils n’ont pas la même conception du parti et les orientations politiques que la direction du NPA issue de la LCR. Quelques petits groupes trotskystes ont aussi rejoint le NPA, comme la Fraction l’étincelle exclue de LO pour avoir présenté des listes concurrentes à celles de LO aux Municipales de 2008[3], ou encore le Courant Communiste Révolutionnaire (CCR), la section française d’un courant trotskyste international (la Fraction trotskyste/Quatrième Internationale) dont la plus grosse section est le Parti des Travailleurs Socialistes argentin, le PTS.
Le NPA connait aussi des départs à la suite d’une polémique sur une candidate voilée aux Régionales en 2010 investie par le NPA dans le Vaucluse. Mais surtout, la concurrence est rude avec le Parti de Gauche de Mélenchon nouvellement créé que rejoindra, par exemple, le spécialiste en politique internationale Raoul-Marc Jennar après un passage au NPA. Quant à la Gauche Unitaire de Christian Picquet, un ancien de la LCR, elle rejoindra le PCF après un passage au Front De Gauche.
Le mouvement social quant à lui se heurte aux limites de la politique des confédérations syndicales qui le dirigent. Par endroit, les directions syndicales sont débordées par des syndicalistes de base radicalisés par la fermeture de leur usine, fermetures qui explosent en 2008 et 2009 : à Continental Clairoix autour de Xavier Mathieu, à New Fabris à Chatellerault autour de Guy Eyerman… Mais ces débordements restent marginaux. 2010 connait une puissante mobilisation contre la réforme des retraites bien encadrée par les centrales syndicales et qui se termine sur un échec.
Les scores électoraux du NPA fondent au profit de la gauche radicale. Philippe Poutou qui succède à Olivier Besancenot comme candidat aux Présidentielles de 2012 obtient 1,15 % des voix quand Jean-Luc Mélenchon pour le PG fait 11,10 %.
Le congrès du NPA de 2011 ne compte plus que 3500 votants pour 6000 adhérents revendiqués, ce qui reste malgré tout un nombre important, et 4 plateformes dont aucune n’est majoritaire. En 2012, la Gauche Anticapitaliste (GA) scissionne du NPA et rejoint le Front de Gauche. Daniele Obono, à l’origine venue à la LCR puis au NPA avec une petite organisation trotskyste appelée SPEB (Socialisme Par En Bas), prend son autonomie par rapport au NPA avant d’intégrer le Front De Gauche, puis la France Insoumise et d’être élue députée. Au congrès de 2015, le NPA ne compte plus que 2100 votants.
Le NPA se réduit de plus en plus à ses fractions organisées. Avec le départ de ses fractions les plus droitières, celles de gauche prennent un poids de plus en plus important, menaçant la direction historique du NPA. Le Courant Communiste Révolutionnaire (CCR), rebaptisé Révolution Permanente, le quittera finalement en 2021, avant l’explosion du NPA en décembre 2022 qui donnera naissance d’un côté au « NPA l’Anticapitaliste » autour de Philippe Poutou et d’Olivier Besancenot, et de l’autre au « NPA Révolutionnaires » autour des fractions l’Etincelle et Anticapitalisme & Révolution.
Lambert du décor
Le Parti Ouvrier Indépendant (POI), une autre branche du trotskysme en France, avait lui aussi scissionné en 2015. Une vieille tradition : le POI est issu d’un courant qui a lui-même été exclu du mouvement trotskyste officiel en 1953. La 4ème Internationale, créée en 1938 par Léon Trotsky, est alors dirigée par Michel Raptis, dit Pablo, qui décide en 1953 de mener une politique d’entrisme dans les partis communistes. Ceux qui s’y refusent sont exclus, dont en France Pierre Boussel, dit Lambert, et ses amis qui fondent l’OCI (Organisation Communiste Internationaliste), ancêtre du POI.
Les lambertistes ont pour tactique de s’organiser en courant trotskyste dans un parti qui se veut plus large et non trotskyste. Dans le POI « historique », les trotskystes s’étaient regroupés au sein du Courant Communiste Internationaliste (CCI). Celui-ci explose en 2015 à l’occasion de la crise de la dette de la Grèce, où Syriza, le parti de gauche radicale dirigé par Alexis Tsipras, alors premier ministre, se plie aux diktats de l’Union Européenne (UE). Le POI revient lui aussi en arrière sur la sortie de l’UE. Daniel Gluckstein (qui a pris la direction du POI après la mort de Lambert en 2008) critique la position conciliatrice du POI sur Tsipras et l’UE. Il est exclu. Daniel Gluckstein fonde le Parti Ouvrier Indépendant et Démocratique (POID) et en son sein son courant trotskyste, la Tendance Communiste Internationaliste (TDI). Cette tendance défend « une politique de rupture révolutionnaire conforme au programme de la IVe internationale pour la reconstitution de laquelle ils agissent en France et à l’échelle internationale ». Le POID se renomme Parti des Travailleurs (PT) en 2023. Il se distingue de l’union de la gauche (sous sa forme NUPES ou NFP) et se présente sous ses propres couleurs aux Législatives de 2022 et 2024 et aux Européennes de 2024 où la liste du POID conduite par la jeune Camille Adoue de 24 ans fait 0,02 %.
De son côté, le POI soutient Jean-Luc Mélenchon aux élections présidentielles de 2017 et 2022. Un de ses membres, Jérôme Legavre, soutenu par la NUPES, est même élu en 2022 à l'Assemblée nationale. Le POI rejoint l’Union Populaire aux cotés de LFI en 2022. Jérôme Legavre est ensuite réélu aux Législatives de 2024 sous les couleurs du NFP.
Le POI se réclame toujours comme la section française de la 4ème internationale fondée par Trotsky en 1938. On peut trouver des vidéos du député Jérôme Legavre sur le site internet du POI, dont un exposé fait en juillet 2023 dans le cadre du « cercle d’études Pierre Lambert » sur l’Etat et la révolution de Lénine[4]. De son côté, le PT a pris comme devise « Pour le socialisme, la République et la démocratie ». Il est donc difficile de dire quelle branche du POI est la plus trotskyste. En tout cas, le PT comme le POI ne cherchent pas à s’adresser particulièrement au reste de l’extrême-gauche trotskyste… et vice-versa.
Construire le parti révolutionnaire
Ces quinze années de 1995 à 2010 ont été une opportunité manquée par l’extrême-gauche. Pourtant elle a pris des initiatives. Qu’est-ce qui n’a pas marché ? Le projet trop hésitant de LO de créer un parti des travailleurs en 1995 ? Celui trop flou du NPA en 2009 ? Si la concurrence entre les trois principales composantes du trotskysme (LO, LCR, POI) n’a pas joué en leur faveur, elles ont subi une concurrence encore plus rude venue du Parti de Gauche de Jean-Luc Mélenchon et d’une union de la Gauche revigorée.
Aujourd’hui, l’extrême-gauche est redevenue quasi-invisible. Aux Européennes de 2024, LO a fait 0,49 %, le NPA-Révolutionnaire 0,15 % et le PT 0,02 %. On est loin des 10% de 2002. Quant à l’autre NPA, il était absent aux Européennes et présent avec Philippe Poutou sous les couleurs du NFP aux Législatives dans l’Aude.
L’extrême-gauche est divisée en de multiples chapelles, ce qui la rend encore plus inaudible. D’autre part, la période, loin d’être révolutionnaire, est marquée par la montée de l’extrême-droite, par un recul des idées communistes et plus largement par celui des utopies. La classe ouvrière a perdu en visibilité et en force dans la guerre idéologique et matérielle que mène la bourgeoisie.
L’échec du parti des travailleurs de LO de 1995 et du NPA en 2009 pose la question de savoir si la construction d’un parti large est possible dans la période actuelle. Un parti révolutionnaire peut-il regrouper des milliers voire des dizaines de milliers de militants dans une période non révolutionnaire ? Ou bien ne peut-il s’agir que d’un parti « centriste », c’est-à-dire ne tranchant pas en réforme et révolution ?
Le NPA était surement un genre de parti centriste, regroupant au moins à ses débuts des révolutionnaires et des réformistes. En passant de Ligue à Parti, la LCR s’était aussi débarrassée de ses qualifications de « communiste révolutionnaire » dans une ouverture sur sa droite. Le NPA se déclarait désormais plus largement « anticapitaliste ». Les révolutionnaires comme des réformistes en désaccord avec la droitisation du PS et du PCF pouvaient se retrouver dans les principes fondateurs du NPA[5].
La gauche du NPA peut rejeter la responsabilité de l’échec du NPA sur ses principes fondateurs, sa droite sur ses fractions de gauche. En fait, le NPA a vite été concurrencé par l’apparition en 2009 d’un autre pôle, résolument réformiste celui-là. Le Parti de Gauche, puis le Front de Gauche ont aspiré les composantes les plus droitières du NPA. Le pôle d’attraction des déçus de la gauche plurielle, du PS de Ségolène Royal et François Hollande ou du PCF de Marie-George Buffet, s’est alors concentré sur Jean-Luc Mélenchon.
Comme l’écrivait Trotsky, « les organismes de masse centristes ne sont jamais stables ni viables. Ces courants et groupes transitoires sont toujours en train de se transformer et de se déplacer, allant parfois du réformisme au communisme, parfois du communisme au réformisme. Le centrisme, quand il va à gauche et détache les masses du réformisme, remplit une fonction progressiste ; il va sans dire que cela ne nous empêche pas de dénoncer dans ce cas aussi la duplicité du centrisme, car, tôt ou tard, la poule progressiste sera abandonnée au bord de l’eau.[6] » Evidemment, nous ne sommes plus en 1930. Les partis politiques ne sont plus comparables. Mais la logique politique décrite par Trotsky reste d’actualité.
Pour Lutte Ouvrière au contraire, il s’agit de ne pas se diluer dans un regroupement forcément plus à droite ou gauchiste (ce qui revient au même). Le parti des travailleurs lancée suite aux 5,3% d’Arlette en 1995 ne pouvait qu’échouer sans une certaine prise de risque et une ouverture. Or LO craint par-dessus tout de perdre son caractère révolutionnaire en s’ouvrant à des influences étrangères. L’espoir ou le pari de LO est de maintenir cet embryon révolutionnaire jusqu’à une prochaine poussée révolutionnaire où il pourra enfin se transformer en un parti plus important, voire de masse.
Mais n’y-a-t-il rien de possible entre le parti large de type centriste et le groupuscule révolutionnaire ? Un parti large est-il forcément centriste dans une période qui n’est pas révolutionnaire ? Un parti révolutionnaire se réduit-il alors à une « avant-garde », terme souvent utilisé de façon péjorative par ses adversaires ? Dans une période qui n’est ni révolutionnaire, ni prérévolutionnaire, on voit bien les difficultés objectives pour les révolutionnaires à organiser de larges masses. Cela dit, les révolutionnaires ne sont pas condamnés à rester inaudibles, même dans une telle période.
L’extrême-gauche en France mène plusieurs stratégies pour se construire. Parmi ceux qui ont rejoint la gauche radicale, que ce soit l’Union Populaire, le Parti de Gauche ou LFI, il y a ceux qui s’y sont dissous comme la Gauche Anticapitaliste en 2015 en passant du NPA à « Ensemble », un petit parti membre alors du Front de Gauche. Et il y a ceux qui maintiennent leur organisation comme le POI ou la Tendance Claire qui a quitté le NPA pour rejoindre LFI. Cette stratégie peut s’avérer dangereuse. En intégrant une organisation réformiste plus grande, un petit groupe risque de subir son influence, de se transformer politiquement ou de s’y dissoudre. Trotsky avait préconisé en 1934 aux militants trotskystes français d'entrer dans la SFIO (la Section Française de l’Internationale Ouvrière, ancêtre du PS actuel), mais « à drapeau déployé ». Ils y créèrent une tendance « bolchevik-léniniste » et y défendirent leur propre programme. Ils furent exclus l'année suivante. Pablo en 1953 prônait lui un entrisme dans les partis staliniens dans lequel il fallait surtout cacher son drapeau pour ne pas se faire exclure ou même éliminer physiquement. Certains s’y sont dissous, d’autres en sont sortis en créant la Jeunesse Communiste Révolutionnaire (JCR, à l’origine ensuite de la LCR) en 1966.
Qu’en est-il du NPA l’Anticapitaliste aujourd’hui ? Après avoir appelé à voter pour LFI aux Européennes et avoir fait campagne aux Législatives pour le NFP, celui-ci appelle à « renforcer la gauche unie » et à une « mobilisation générale pour imposer le programme du NFP »[7], c'est-à-dire pas son propre programme et loin d’un programme révolutionnaire. Veut-il intégrer LFI et l’Union Populaire ? En gardant sa propre organisation séparée ? Sur quelle base politique ? Le danger est grand qu’il y perde son âme révolutionnaire.
Il y a d’autre part les groupes qui maintiennent l’objectif de créer un parti révolutionnaire à partir de leur propre organisation, comme Lutte Ouvrière qui en a fait même son axe central lors des dernières élections Législatives et Européennes. LO est aujourd’hui une des organisations trotskystes qui a la plus forte implantation et visibilité. Mais elle pâtit de ses mœurs sectaires. LO se targue d’être le noyau de ce futur parti[8]. Il fut un temps où LO répétait pourtant à ses militants que le parti révolutionnaire se construirait avec le meilleur des organisations actuelles et que LO n’était qu’une fraction du futur parti révolutionnaire.
Le NPA Révolutionnaires prône de son côté la construction d’un pôle des révolutionnaires. Celui-ci s’est adressé surtout à LO : lors des élections européennes et législatives de 2024 pour lui proposer de faire des listes communes, et en l’invitant à des rencontres plus régulières hors période électorale. Est-ce un premier pas vers un pôle des révolutionnaires plus large ? Sachant que LO ne se situe pas du tout dans cette perspective, cette politique risque d’être une impasse si elle ne s’adresse qu’à LO. Quant à RP, elle appelle à construire une « gauche de combat, ouvrière et révolutionnaire » face au « bloc électoral polyclassiste » de la NFP[9]. Même si RP est surtout préoccupée par sa propre construction (mais qui ne l’est pas ?), cette organisation de plusieurs centaines de membres est incontournable dans le cadre de la construction d’un pôle des révolutionnaires.
Ce pôle des révolutionnaires pourrait être une sorte de front politique, de collectif ou de maison commune regroupant plusieurs organisations révolutionnaires, pas forcément d’ailleurs toutes trotskystes. Il pourrait se faire sur un socle politique révolutionnaire minimum, laissant à chaque groupe sa liberté d’expression et d’organisation. Ce pôle apparaitrait le plus possible en commun lors de manifestations, de meetings, de fêtes ou d’élections. Il disposerait d’une presse et de réseaux sociaux communs. Ce pôle permettrait d’avoir une plus grande visibilité et une plus grosse force d’attraction que chaque groupe pris séparément.
Une ou plusieurs organisations d’extrême-gauche pourraient prendre l’initiative de proposer aux autres groupes d’extrême-gauche une série de réunions visant à explorer la possibilité et le cadre d’un tel pôle d’extrême-gauche, sur des bases clairement révolutionnaires, en essayant d‘éviter à la fois le malentendu de départ du NPA et la posture de communication visant à démontrer qu’elles seules sont vraiment unitaires. Le risque est que chaque groupe vienne dans ce pôle pour y recruter et faire son marché, ou pour en prendre la tête par des manœuvres et des combats internes. Cela suppose de se sentir responsable pour l’ensemble du pôle et le respect de règles de fonctionnement communes.
Influencer politiquement
L’autre enjeu de la période est celle du combat pour les idées révolutionnaires et pour accroitre l’influence politique de l’extrême-gauche.
Les idées dominantes sont celles de la classe dominante, écrivait Marx[10]. Il est donc logique que les idées révolutionnaires soient minoritaires dans la société capitaliste actuelle, et que les révolutionnaires combattent en premier chef ces idées dominantes. Mais quelles sont les idées dominantes parmi celles et ceux qui s’opposent à cette classe dominante ?
Plutôt que le marxisme, c’est le populisme qui y tient hélas une place de choix. Celui-ci remplace l’opposition de classe entre bourgeoisie et prolétariat par une opposition entre les élites et le peuple. Cette approche est mise en avant à la fois par l’extrême-droite mais aussi par une partie de la gauche radicale, à l’instar de Jean-Luc Mélenchon, même s’il ne s’agit pas de mettre un trait d’égalité entre le populisme de droite et celui de gauche. Quelles sont ces « élites » ? Quel est ce « peuple » dont il est question ? Quelle est la structure, le système économique sur lesquels ils reposent ? Le populisme mène-t-il au communisme ou l’en éloigne-t-il ? Tels pourraient être les axes d’une critique révolutionnaire et marxiste du populisme.
L’autre tendance contestataire est celle du post-modernisme et de ses déclinaisons : intersectionnalité, post-colonialisme, nouveaux mouvements sociaux… S’il s’agit évidemment de combattre les attaques réactionnaires contre les mouvements anti-racistes, antisexistes ou de défense des minorités, dénigrés sous le terme de « wokisme », encore faut-il le faire d’un point de vue marxiste.
Ces mouvements ont pour particularité de relativiser la lutte de classe au profit des oppositions entre les races ou les genres. Pour les postmodernes, la période historique dite « moderne », et avec elle l’idée d’une marche vers un progrès universel, aurait pris fin durant la seconde moitié du XXème siècle sur les décombres de l’URSS et des utopies communistes. Place à la période « postmoderne ». Ce courant est influent parmi les nouvelles générations militantes, en rupture avec leurs ainés qui avaient repris gout aux idées communistes et marxistes dans les années 60 et sous la poussée de mai 68. Elles mettent en œuvre de nouvelles formes de lutte et de résistance, cherchent à créer des nouveaux modes d’existence parallèles plutôt qu’une lutte frontale pour renverser et prendre le pouvoir, et de nouvelles formes d’organisation telles que des « mouvements » plutôt que des partis centralisés.
L’extrême-gauche mène bien-sûr ce combat pour les idées révolutionnaires, mais souvent de façon trop dogmatique ou en ne réussissant pas à convaincre au-delà de son milieu. Il ne suffit pas d’asséner ses propres positions, aussi justes soient-elles. Il s’agit de s’adresser à celles et ceux qui en sont le plus éloignés, en partant de leur raisonnement, de leurs arguments pour y créer une brèche et les amener à penser autrement. Plutôt que de s’adresser à une supposée « avant-garde », les révolutionnaires doivent chercher à influencer une partie significative de la classe ouvrière et des intellectuels, un peu comme le combat pour l’« hégémonie culturelle[11] » chère à Antonio Gramsci, un des fondateurs du parti communiste italien dans les années 1920.
L’autre penchant de l’extrême-gauche, c’est l’activisme. Campagnes d’intervention, présence sur le terrain (entreprises, universités, manifestations…) pour y mener un lent travail de fond ou des actions coup de poing… A Lutte Ouvrière, militer ce serait d’abord « 90 % de semelle et 10 % de cervelle », les militants doivent être dans l’action et ne pas se prendre pour des intellectuels. Le combat des idées, les analyses politiques ne comptent-ils pas tout autant que l’agitation et la dépense physique ?
Ainsi l’extrême-gauche excelle dans les appels à manifester, à faire grève (et si possible une grève générale), bref à appeler les travailleurs et les opprimés à agir sous diverses formes. Des appels hélas peu suivis d’effet. Lancer systématiquement des appels à la lutte peut s’avérer contre-productif. Ceux auxquels ils s’adressent ne les écoutent plus tant ils ont l’impression d’entendre à chaque fois le même refrain. Le vrai problème est de savoir dans quelle direction iront les prochaines mobilisations, comment s’organiseront-elles, sous quelle direction, sous quelle influence politique.
On voit aujourd’hui un nombre important de travailleurs combatifs manifester et faire grève, et voter pour l’extrême-droite. Celle-ci réussit à canaliser une partie du mécontentement et de la colère ouvrière. La preuve qu’il ne suffit pas qu’il y ait des luttes pour faire reculer l’extrême-droite. Contrer cette emprise et gagner une influence politique parmi les travailleurs et les intellectuels doit être une des priorités de l’extrême-gauche.
Créer un pôle d’attraction
L’enjeu pour l’extrême-gauche est donc de se renforcer organisationnellement et politiquement afin de pouvoir peser sur la situation actuelle. Cela implique un combat militant, sur le terrain, auprès des travailleurs et des jeunes scolarisés, pour recruter, pour s’implanter, mais aussi un combat intellectuel sur le terrain politique, pour convaincre des analyses et des perspectives révolutionnaires.
Le fractionnement de l’extrême-gauche en petits groupes n’est pas un atout, quoiqu’en pensent les partisans du « mieux vaut être seul que mal accompagné ». Chaque groupe peut se dire qu’il a raison, qu’il est le seul à être vraiment révolutionnaire et que les autres se trompent consciemment ou involontairement. Cette attitude a peu de chance de convaincre au-delà de ses propres partisans. Il s’agit de trouver la voie entre d’un côté le sectarisme, la concurrence entre organisations, et de l’autre le suivisme envers les mouvements de contestation qui apparaissent en dehors d’elles, d’avoir un positionnement à la fois unitaire et délimité politiquement (notamment par rapport aux institutions). Cette voie pourrait être celle d’un pôle des révolutionnaires, une sorte de front politique et d’action de l’extrême-gauche.
Ce pôle permettrait de s’adresser plus largement et d’influencer politiquement des couches plus larges de la classe ouvrière et des intellectuels, en donnant une analyse et des perspectives marxistes et révolutionnaires aux événements et aux bouleversements actuels comme aux mobilisations.
La construction de ce pôle n’est pas un long fleuve tranquille vu les divisions actuelles de l’extrême-gauche. Cela lui permettrait pourtant de marquer des points.
Gilles Seguin, le 31 aout 2024
[1] Voir notamment Trotskysmes en France : chronologie (1928-2009)
[2] « Nous, les militants et sympathisants de Lutte Ouvrière allons, dans les semaines qui viennent, nous efforcer de rencontrer le maximum possible de ceux qui ont voté pour ma candidature et de ceux qui ont cru qu'il valait mieux faire un vote qu'ils croyaient "utile", afin de discuter, pour envisager les conditions de la création d'un bien plus grand parti que le nôtre, se plaçant résolument, et uniquement, sur le terrain de la défense politique des exploités. Un tel parti sera le seul moyen de remporter le troisième tour social qui ne manquera pas d'avoir lieu car, maintenant, les luttes doivent sortir des urnes et ne pas s'y enfermer. » Éditorial de Lutte Ouvrière du 28 avril 1995 après le premier tour.
[3] Explorer la possibilité d'un nouveau parti révolutionnaire, texte de l’Etincelle au congrès de LO de 2007
[4] https://partiouvrierindependant-poi.fr/index.php/2023/07/07/cepl-jlegavre-etat-revolution-lenine-23-juin
[5] On peut par exemple lire dans les principes fondateurs du NPA : « Dans et autour de ces partis de la gauche institutionnelle, nombreux sont celles et ceux qui n'ont pas renoncé à changer radicalement la société. Avec eux comme avec l'ensemble des travailleurs nous voulons construire sur d'autres bases, en rupture avec les capitulations et les reniements de cette gauche pour créer une nouvelle représentation politique des exploité-e-s, un nouveau parti anticapitaliste, un parti qui se bat jusqu'au bout contre le système, un parti pour la transformation révolutionnaire de la société. » Ou encore : « nous voulons que le NPA fasse vivre le meilleur de l'héritage de celles et ceux qui ont affronté le système depuis deux siècles, celle de la lutte des classes, des traditions socialistes, communistes, libertaires, révolutionnaires. Ce parti anticapitaliste que nous construisons s'inscrit dans la continuité de celles et ceux qui ont cherché, avec ou sans succès, à renverser l'ordre établi ou à résister à l'oppression. »
[6] Qu’est-ce que le « centrisme » ? de Léon Trotsky (1930)
[7] https://npa-lanticapitaliste.org/actualite/politique/mobilisation-generale-pour-le-nouveau-front-populaire
[8] « S’il est certain qu’un parti révolutionnaire ne peut prendre de l’ampleur que pendant les périodes révolutionnaires, le passé a montré qu’un tel parti ne pouvait surgir de rien. Il faut qu’il y ait déjà un noyau de militants révolutionnaires s’étant fixé comme objectif la construction d’un tel parti pour que celui-ci puisse réellement émerger et jouer un rôle décisif. C’est le but que nous nous fixons. » Qui sommes-nous ? Lutte Ouvrière.
[9] https://www.revolutionpermanente.fr/Theses-sur-la-situation-en-France-et-les-taches-des-revolutionnaires
[10] L’Idéologie allemande, Karl Marx (écrit en 1845, parution posthume en 1932)
[11] https://fr.wikipedia.org/wiki/Hégémonie_culturelle
Annexes
1 - Principaux groupes d’extrême-gauche en France (liste non exhaustive)
Anarchistes et libertaires :
- La Confédération Nationale du Travail - Association Internationale des Travailleurs (CNT-AIT, fondée 1946, avec comme organe de presse « Le Combat syndicaliste », https://www.cnt-f.org/ )
- La Fédération anarchiste (FA, 1953, Le Monde Libertaire, Radio Libertaire, https://www.federation-anarchiste.org/ )
- L’Organisation Communiste Libertaire (OCL, 1976, Courant Alternatif, https://oclibertaire.lautre.net/)
- L’Union Communiste Libertaire (UCL, fusion d’Alternative Libertaire t d’autres groupes anarchistes en 2019, Alternative Libertaire, https://www.unioncommunistelibertaire.org/)
Maoïstes :
- L’Organisation Communiste Marxiste-Léniniste-Voie prolétarienne (OCML VP, 1976, Partisan, http://ocml-vp.org, http://ouvalacgt.over-blog.com)
- L’Union Prolétarienne Marxiste-Léniniste (UPML, 2016, scission de l’OCML, Prolétaire debout, https://upml.org)
- L’Unité communiste (UC, 2020, https://unitecommuniste.fr)
Organisations en rupture avec le PCF :
- Le Parti Communiste des Ouvriers de France (PCOF, 1979, La Forge, https://www.pcof.net )
- Le Parti Communiste Révolutionnaire de France (PCRF, 2016, Intervention Communiste, https://www.pcrf-ic.fr )
- Le Pôle de Renaissance Communiste en France (PRCF, 2004, Initiative Communiste, Etincelles, https://www.initiative-communiste.fr )
- L’Association Nationale des Communistes (ANC, 2016, https://ancommunistes.fr ), qui a présenté une liste aux élections européennes de 2024 conduite par Charles Hoareau (leader marseillais de la CGT des chômeurs) et qui a recueilli 0,01 % des voix.
- Le Parti Révolutionnaire Communiste (PRC, 2002, https://www.sitecommunistes.org ), également présent aux Européennes avec une liste conduite par olivier Terrien, aide-soignant au CHU de Nantes et secrétaire de la CGT de cet hôpital public (0,01 % des voix).
Organisations trotskystes ou issues du trotskisme :
- Lutte Ouvrière (LO, 1968, Lutte Ouvrière, Lutte de Classe, https://www.lutte-ouvriere.org/ )
- Le Nouveau Parti Anticapitaliste l’Anticapitaliste (NPA l’Anticapitaliste, 2024, L’Anticapitaliste, https://npa-lanticapitaliste.org/ )
- Le Nouveau Parti Anticapitaliste Révolutionnaires (NAP Révolutionnaires, 2024, Révolutionnaires, https://npa-revolutionnaires.org/ )
- Le Parti Ouvrier Indépendant (POI, 2008, Informations Ouvrières, http://partiouvrierindependant-poi.fr/ )
- Le Parti des Travailleurs (PT, 2015 ex-POID, Tribune des Travailleurs, https://parti-des-travailleurs.fr/ )
- Révolution Permanente (RP, 2022, Site internet Révolution Permanente, https://www.revolutionpermanente.fr/ )
- Pour le Communisme, la Lutte Auto-organisée, Internationaliste et RévolutionnairE (Tendance Claire, 2021, https://tendanceclaire.org/ )
- Le Parti Communiste Révolutionnaire (PCR ex-TMI/Révolution, section française de l’Internationale Communiste Révolutionnaire, Le Communiste, https://communisme.ch, https://www.marxiste.org)
- La Gauche Révolutionnaire (GR, section française du CIO - Comité pour une Internationale ouvrière CIO , 1992, L’égalité, https://www.gaucherevolutionnaire.fr)
- La Ligue Trotskyste de France (LTF, 1975, Le Bolchévik, https://iclfi.org/fra)
Agrandissement : Illustration 1
2 - Résultats électoraux de l’extrême-gauche
- Élections Présidentielles :
- 1969 : 1,06 % => Krivine (LC) première apparition post-68
- 1974 : 2,7 % => Laguiller (LO) 2,33 %, Krivine (LCR) 0,37 %
- 1981 : 2,30 % => Laguiller (LO)
- 1988 : 2,37 % => Laguiller (LO) 1,99 %, Boussel (MPPT) 0,38 %
- 1995 : 5,30 % => Laguiller (LO)
- 2002 : 10,42 % => Laguiller (LO) 5,72 %, Besancenot (LCR) 4,25 %, Gluckstein (PT) 0,45% (On sortait de 5 ans de cohabitation Chirac/Jospin]
- 2007 : 5,57 % => Laguiller (LO) 1,33 %, Besancenot (LCR) 4,08 %, Schivardi (PT) 0,34 %
- 2012 : 1,71 % => Artaud (LO) 0,56 %, Poutou (NPA) 1,15 % [Mélenchon (PG) 11,10 %]
- 2017 : 1,73 % => Artaud (LO) 0,64 %, Poutou (NPA) 1,09 % [Mélenchon (LFI) 19,58 %]
- 2022 : 1,73 % => Artaud (LO) 0,56 %, Poutou (NPA) 0,76 % [Mélenchon (LFI) 21,95 %]
- Élections Européennes :
- 1999 : Liste commune LO-LCR, 5,18 % et 5 députés élus
- 2004 : Liste commune LO-LCR, 2,56 % et 0 élu
- 2024 : Artaud (LO) 0,49 %, Labib (NPA-Révo) 0,15 %, Adoue (PT) 0,02 %, Terrien (PRC) 0,01 %, Hoareau (ANC) 0,01 %
- Élections Régionales :
- 1998 : Listes communes LO-LCR dans 70 départements (8 régions complètes), 4,38 % et 22 élus
- 2004 : Listes communes LO-LCR dans 94 départements, 4,58 %, et 0 élus
- Élections Législatives 2024 :
- LO (550 circonscriptions) 52 746 voix, moyenne = 1,14%
- RP (1 circonscription) 1 128 voix
- Anasse Kazib 3,88 % à Saint-Denis
- NPA Révolutionnaires (29 circonscriptions) 5 965 voix, dont :
- Selma Labib (94) 0,28 %
- Raphaëlle Mizony (69) 0,31 %
- Ken Armède (78) 0,23 %
- Armelle Pertus (92) 0,56 %
- Marie-Hélène Duverger (76) 0,60 %
- Xavier Chiarelli (92) 0,23 %
- NPA l’Anticapitaliste : Philippe Poutou (NFP, Aude) 1er tour 18,7 % - 2ème tour 38,6 %
- PT (16 circonscriptions) 5 212 voix
- Camille Adoue (Paris) 0,29 %
- POI : Jerôme Legavre (NFP, 93) 1er tour 45,11 % - 2ème tour 64,59 %