Marc Tertre (avatar)

Marc Tertre

Education populaire (science et techniques), luttes diverses et variées (celles ci qui imposent de "commencer à penser contre soi même") et musiques bruitistes de toutes origines

Abonné·e de Mediapart

147 Billets

10 Éditions

Billet de blog 22 septembre 2021

Marc Tertre (avatar)

Marc Tertre

Education populaire (science et techniques), luttes diverses et variées (celles ci qui imposent de "commencer à penser contre soi même") et musiques bruitistes de toutes origines

Abonné·e de Mediapart

Miscellanées du mois de septembre 2021

Pour le grand retour du mois de septembre : honneur à la théorie des jeu et à la loi de Hotelling, retour sur l'étymologie du nom des métaux en rapport avec les noms de planètes, une découverte touchant les parasites manipulateurs,Isabel Zendal Gomez, héroïne oubliée de l'Expédition Balmis, Sodome détruite par une météorite et le livre du mois "Allons-nous liquider la science ? »

Marc Tertre (avatar)

Marc Tertre

Education populaire (science et techniques), luttes diverses et variées (celles ci qui imposent de "commencer à penser contre soi même") et musiques bruitistes de toutes origines

Abonné·e de Mediapart

Ce blog est personnel, la rédaction n’est pas à l’origine de ses contenus.

Mathématique et théorie des jeux : Loi de Hotelling de et débat politique

La théorie des jeux a déjà été évoqué dans ces colonnes au travers d'un de ses résultats les plus connus, le "dilemme du prisonnier" qui évoque le cout de la coopération versus compétition dans une situation archétypale. Rappelons ce qu'est la "théorie des jeux", a savoir une démarche mathématique permettant de définir des "stratégies" rationnelles (utilisant un outillage mathématique) pour solutionner des "jeux", a savoir une activité bien déterminée (avec des règles fixes et un enjeu clair) En 1944, la publication de l’ouvrage Theory of Games and Economic Behavior par le mathématicien John von Neumann (1903-1957) et l’économiste Oskar Morgenstern (1902-1977) déclenche l’institutionnalisation de la théorie des jeux.

Évidemment, la "stratégie des jeux" n'est pas une technique limitée  permettant de gagner à des jeux de hasard, et ses applications sont utilisée bien au dela d'une activité ludique 

Par exemple, en 1973 le théoricien de l’évolution biologique John Maynard Smith et le généticien George Price publient l’article « The Logic of Animal Conflit » dans la revue Nature. Ces auteurs considèrent une situation de conflit inter-espèces au sein de laquelle la sélection naturelle opère lentement un tri entre différents comportements. Cette sélection est stimulée par des mécanismes d’interactions bilatérales et de reproduction asexuée. Une interaction bilatérale est modélisée par un jeu non coopératif. Les individus n’ont pas le pouvoir de modifier leur comportement au cours du temps : ils sont programmés pour déployer la stratégie héritée de leur parent. L’utilité obtenue lors d’une interaction bilatérale mesure la capacité de cet individu à s’adapter à l’environnement.Mais la théorie des jeux est également utilisée pour une implantation de commerce ou de service public (c'est l'un des éléments du choix d'une implantation "rationnelle") mais aussi pour la détermination de stratégie politique comme nous allons le voir :

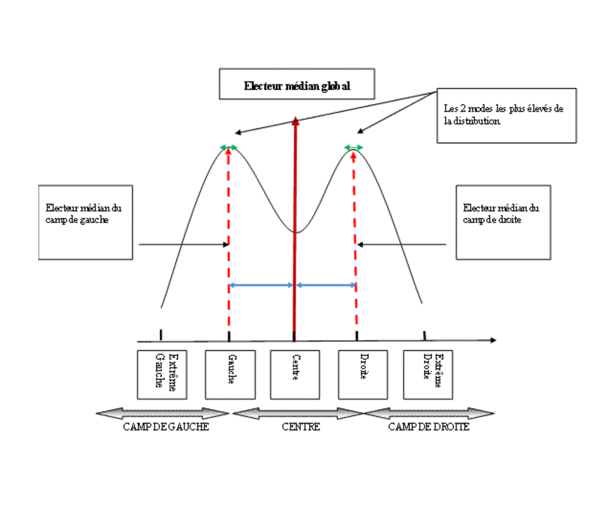
C'est en effet le modèle de Hotelling qui a été utilisé pour justifier la stratégie des "partis de gouvernements" expliquant que l'élection présidentielle se "gagnait au centre" Le "modèle du marchant de glace" qui en constitue l'illustration simplifiée a d'ailleurs déjà été évoqué sur Médiapart ici. Rappelons les données du problème : on considère deux marchant de glace, vendant le même modèle de crème glacée au même prix sur une plage. Ou faudrait il se placer pour avoir la meilleure vente de chalandise ? La réponse donnée par le modèle de Hotelling est d'expliquer qu'il s'agit de se placer au centre de la plage....  C'était d'ailleurs la référence explicite de notre actuel président de la république, Emmanuel Macron. Cette stratégie a d'ailleurs un nom "savant" :  Théorème de l'électeur médian

Illustration 1

Mais cette stratégie a également ses limites (qu'on voit bien apparaitre sur le plan politique actuellement) ou ce n'est pas les plus "centristes" qui ont actuellement le vent en poupe... C'est qu'il existe également des stratégies de différenciations, étudiées très régulièrement sur le plan commercial et qui ont également la même efficacité dans d'autres domaines que le commerce pris au sens le plus étroit

Liens ;

un article présentant comment la théorie des jeux a été investie pour évaluer les conséquences de l'implantation de l'aéroport de Nantes / Notre-Dame-des-Landes:

http://eso.cnrs.fr/_contents/ametys-internal%253Asites/umreso/ametys-internal%253Acontents/n-30-decembre-2010-travaux-et-documents/_metadata/pdf/30.pdf?objectId=defaultWebContent://d590cd61-8610-4271-804b-0e85abaafd73https://fr.wikipedia.org/wiki/Loi_de_Hotelling

Une étude approfondie de la "loi de l'électeur médian" dans un contexte rural :

https://www.cairn.info/revue-d-economie-regionale-et-urbaine-2007-5-page-921.htm

Les métaux et les planètes : sciences et étymologie 

Illustration 2

Il y a bien des façon de s’intéresser à l'histoire des sciences et de leurs découvertes, mais aussi des éléments culturels qui les fondent. Un de ces "éléments culturel" est l'origine du nom des éléments que les scientifiques ont choisi et un ouvrage (dont je donnerais les références) ainsi qu'un site web nous donne quelques passionnants témoignages. Les métaux sont par exemple un des éléments constitutifs de la science (dont ils ont été longtemps un objet de recherche privilégié) et de notre culture : ne cites t on pas "l'age du fer" ou "l'age du bronze" comme constitutive de nos civilisations successives ?

Les alchimistes ont par exemple établi des relations étroites entre planètes et métaux : l'or et le soleil (qui partagent par métonymie la même "couleur jaune", surtout d'ailleurs pour les langues ) , l'argent et la lune, le mercure qui désigne de la mème appellation la planète et le mercure (le métal fut d'abord appelé "vif-argent, avant d’être nommé du même nom de la planète, modification attesté a partir de 1386), le plomb  et Saturne (rappelons que l'on nomme "saturnisme" la maladie causée par le métal) l'étain et Jupiter, le fer et mars, le cuivre et vénus (en grec "Kruypos", dont découle le mot cuivre désigne Chypre ou étaient implanté d'importantes mines de cuivre, Chypre étant par ailleurs la patrie originaire de Vénus/Aphrodite ) 

Cette correspondance a été perdue lors de la découverte des métaux comme ceux provenant d’Allemagne comme le Cobalt (dont le nom est une allusion aux lutins de la mythologie germanique, les Kobolts) ou le nickel dont le premier nom en allemand faisait allusion a un Kobolt particulier, Nikelaus, résumé en "Nickel" : ils ont appelé dans un premier temps "KupfelNickel" le "petit Nicolas du Cuivre" (à l'origine, le nickel était souvent confondu avec du cuivre)

Mais le fait de donner à certains métaux le nom de planètes a été de nouveau utilisée dés lors que ce sont des scientifiques qui ont donné le nom de certains éléments : suite a la découverte d'Uranus, on a donné le nom de cet astre a un nouveau métal qui venait d’être découvert, et c'est ainsi qu'on a nommé celui ci "Uranium". Et fort logiquement, lors de la découverte de pluton, le nouvel élément découvert a été baptisé "plutonium". Mais évidemment cet usage a été contrebalancé par la montée du nationalisme qui a fait nommer "germanium" un semi conducteur décisif dans l'élaboration des premiers "transistors" du nom de la nationalité (allemande) de son découvreur  pour répondre a la découverte du "francium" en 1939 par Marguerite Perey

En tout cas, les noms qu'on attribue aux éléments montrent que les liens entre science et culture au sens le plus large sont profond et anciens. Un livre passionnant permettent de retrouver certains éléments de l'histoire des sciences au travers du nom donné aux éléments qu'elle a découvert ou étudié

Source : Pierre Avenas La prodigieuse histoire du nom des éléments EDP sciences 2018

Les parasites manipulateurs

Illustration 3

Le parasitisme est avec le mutualisme une des deux formes privilégiée d'associations du vivant : le vivant n'existe pas seul, et les relations de parasitisme sont des relations courantes entre vivants... Nous avons nos poux de tête, nos vers solitaires, voir nos microbes mais les autres mammifères, en ont également ainsi que les insectes, les oiseaux,  les poissons et   même les formes de vie les plus simples en sont affectées.

Les formes de vie parasitaires sont nombreuses et peuvent être complexes. Une des plus étranges est représentée par un ensemble de vers plats dont le cycle de vie  implique plusieurs hôtes successifs. Un des plus étranges est le ver Dicrocoelium dendriticum , qui passe d'un escargot à une espèce de fourmi et d'une fourmi à un mouton. Le passage du mouton à l'escargot est sans mystère : l'escargot dévore les crottes de mouton qui regorgent de larves du parasite. De même le passage de l'escargot à la fourmi est connu : elle mobilise une espèce de fourmi qui raffole du mucus de l'escargot (lesquels évidemment sont investis par ces vers). Mais la difficulté est dans le passage de la fourmi au  mouton : d'habitude le mouton est herbivore et mange les herbes hautes, alors que cette espèce de fourmi reste résolument au sol Alors comment  cela se passe t il ? 

Les fourmis parasité par le Dicrocoelium dendriticum ("petite douve du foie") ont un comportement qui change du tout au tout : elles escaladent de hautes feuilles et restent immobiles pendant des heures au sommets de ces herbes dont raffolent les moutons. Si elles n'ont pas été dévorées par un ruminant le soir venu elles descendent de leur promontoire et attendent le jours suivant.

On s'est demandé longtemps comment la petite douve du foie faisait pour obtenir ce comportement. On sait maintenant qu'un des vers (chaque fourmis parasitée en compte une vingtaine) envahi ce qui tient lieu de cerveau et "prend les commandes" meme si on ignore encore bien des éléments de cette prise de commande. La fourmi est comme "zombifiée".

Cette découverte étonnante n'a été rendue possible que par l'utilisation d'une technologie nouvelle, la microtomographie à rayon X qui permet de prendre la petite douve du foie en flagrant délit à l'intérieur même du cerveau de la fourmis. Un des chercheurs explique ainsi les résultat obtenus :  « Les mécanismes qu’utilisent les parasites pour manipuler le comportement des fourmis étaient inconnus – en partie parce que jusqu’à maintenant, nous n’avions pas pu voir les relations physiques entre le parasite et le cerveau de la fourmi ».

Accessoirement, la "petite douve du foie" est également un parasite de l'homme comme son "grand fréres", la "grande douve du foie". Mais l’intérêt de l'écologie des parasites ne se limite pas à leurs interactions avec l'homme

Pour en savoir plus, deux  livres passionnants :

Clément lagrue les parasites manipulateurs Humenscience 2020

Claude Combes l'art d'etre parasite Flammarion 2010

Isabel Zendal Gomez, héroïne oubliée de l'Expédition Balmis

Depuis la création de la rubrique "scientifiques oubliées", cette publication a comme objectif de remettre à l'honneur des scientifiques oubliés, et plus particulièrement des femmes qui ont été ostracisées longtemps dans le cadre d'une société patriarcale fermée. Mais le monde de la science est un collectif, composé de scientifiques mais aussi de non scientifiques, et c'est précisément l'une d'entre elle qui va elle à l'honneur ce mois ci : Isabel Zendal Gómez était une infirmière qui a  participé de façon décisive à la campagne de vaccination qui a mis fin à une des épidémie les plus terribles après la peste : la variole, véritable fléau de l'histoire

Illustration 4

On parle beaucoup de "vaccination" actuellement. Or la vaccination a été dans un premier temps une découverte formidable dans la lutte contre ce véritable fléau qu'était la variole. Il faut se représenter les dangers de cette maladie jusqu’à la découverte de moyens prophylactiques contre ses conséquences funestes. Dans un premier temps, la première méthode de lutte contre la variole était la variolisation. Cette méthode consiste a "inoculer" la maladie a partir d'un malade faiblement affecté. Cette méthode était efficace, mais dangereuse et les "accidents d’inoculation" étaient une chose courante. Mais cette pratique était défendue par le milieu intellectuel de l'époque, surtout suite à l'agonie de Louis XV particulièrement longue et pénible.

C'est un médecin anglais, Edward Jenner qui va découvrir que les vachers de sa région sont "protégés" de la variole parce qu'ils attrapent la maladie grâce aux vaches qui développent une version "" de la maladie. La "Vaccination" était dès lors inventée. Elle fut attaquée avec une violence qu'on a peine a imaginer : on parlait des dangers de transformer des individus en vaches, on pensait que des cornes pouvaient pousser aux patients ainsi traité, etc.Et évidemment, on dénonçait "big pharma" (ou plutot sa version artisanale, on en était pas encore aux multinationale)

Dans un premier temps, cette vaccination était réservée aux plus riches. Mais la couronne espagnole pensait utiliser la vaccination pour soigner l'épidémie de variole qui affectait gravement ses colonies en Amérique Latine.Le problème était de transmettre le vaccin aux colonies. L'idée retenue fut de monter une expédition maritime, l'expédition Balmis (du nom de son directeur, Francisco Javier Balmis) pour y expédier un certain nombre enfants vaccinifères, c’est-à-dire de réservoirs vivants de vaccine : d’abord 22 petits pensionnaires de l’orphelinat de la Corogne et de Saint-Jacques-de-Compostelle, âgés de 3 à 9 ans, appelés à faire le trajet de la Corogne à l’Amérique, et ensuite 26 enfants, que l’expédition prit avec elle pour se rendre du Mexique aux Philippines. 

Le rôle d’Isabel Zendal Gómez consistait à prendre soin des enfants emmenés par l’expédition . De l’avis général, Isabel Zendal Gómez eut à bord des navires, où elle était du reste l’unique femme, une activité exemplaire. En particulier elle a su tout en préservant l'indispensable rigueur scientifique développer les aspects les plus humains de son activité, en particulier ce que signifie le rôle premier des infirmiers et infirmière "prendre soin" : c'est semble t il également une leçon importante dés lors que la science affecte profondément et durablement l'activité humaine...

La découverte du mois : sodome et la météorite 

La ville de Tall El Hamman est un vestige connu de l'age du bronze. De multiples considérations scientifiques en font une des sources du mythe biblique de Sodome, en particulier sa destruction subite il y a environ 3600 ans. Une étude suggère qu'un impact cosmique a détruit la ville de Tall el-Hammam, située sur les hauteurs du sud de la vallée du Jourdain, il y a environ 3.600 ans par suite de la destruction d'un météorite géant dans l’atmosphère ayant provoqué une explosion équivalente a celle de milles bombes nucléaires semblable à celle qui a détruit Hiroshima.

Illustration 5

L'article paru dans "science" propose cette hypothèse et suggère que cet événement ait été choisi pour représenter la légende de Sodome dans la Bible, c'est à dire une citée détruite par le "Feu du ciel" .

Sources : l'article de la revue "nature" consulté le 25/09/2021 : https://www.nature.com/articles/s41598-021-97778-3

Le livre du mois :  Allons-nous liquider la science ? Galilée et les Indiens

Illustration 6

Une grave crise de confiance affecte la science. Mème si elle affecte l'ensemble des disciplines et des valeurs qui défendent l’intérêt de la science comme méthode privilégiée de découverte du réelle, elle est particulièrement visible dans le domaine de la santé, ou un "scientisme populiste" se combine avec un courant anti vax aux profondes racines historiques pour mettre en doute les connaissances scientifiques établies, et douter de la pertinence des méthodes scientifique. Mais cette contestation vient de loin, et se développe a bas bruit depuis bon nombre d'année. L'ouvrage d’Étienne Klein a l'immense mérite de poser clairement les éléments du débat et de proposer une vision claire des conséquences pour la société humaine d'un relativisme sans rivage...

quatrième de couverture :

Allons-nous liquider la science ? Cet essai est né d'une rencontre avec des chefs indiens d'Amazonie. Que pensons-nous qu'ils ne pensent pas ? Que savent-ils que nous ignorons ? La science nous sauvera-t-elle, et son progrès n'est-il qu'heureux ? Ou bien est-elle devenue la cause de toutes sortes de méfaits ? Ces questions suscitent des débats d'autant plus vifs que les «accidents» se multiplient (nucléaire, dérèglement climatique, vache folle...). Pour Étienne Klein, c'est la question même du projet politique de la cité qui se trouve là posée. Galilée et Descartes sont ceux qui ont préparé l'avènement de la science moderne. Mais en mathématisant la nature, la science a instauré une hiérarchie que seul l'Occident reconnaît, avec l'homme en haut de l'échelle, et, réduits au rang d'entités utilitaires, les plantes, les arbres, les animaux... Cette conception a rendu possible l'exploitation de la nature. En un demi-siècle à peine, nous sommes passés d'un régime où science et technique étaient liées par de complexes rapports à l'empire d'une vaste technoscience, qui vise la seule efficacité. Cette efficacité n'est-elle pas en train de se retourner contre nous ? Allons-nous liquider la science au motif d'un mauvais usage du monde ?

Ce blog est personnel, la rédaction n’est pas à l’origine de ses contenus.