Corinne Nassaguiri, porte-parole du Parti Socialiste, l'annonce : le PS se dit prêt à une primaire de la gauche "de gouvernement". Cela signifie un scrutin où l'on reste entre gens de bonne compagnie, avec les radicaux de gauche et les écologistes. Surtout, on ne veut pas de Mélenchon. Mais ça tombe bien : celui-ci a flairé le piège et n'entend pas participer !
Acculé par ses statuts à organiser la primaire de gauche, le PS prétend pourtant en définir le champ et poser les conditions : parmi celles-ci, le soutien inconditionnel de tous les participants à soutenir le gagnant, quel qu'il soit.
Pour tous les partis qui vomissent la politique socialiste, ce serait se décrédibiliser d'accepter d'apporter leur soutien à Valls ou à Hollande. Les soi-disant "frondeurs" qui pourraient être amenés à participer ne sont pas plus crédibles, faute d'avoir été capables de voter une motion de censure lorsque Valls a utilisé le 49-3 pour faire passer une loi Macron à laquelle ils s'opposaient.
C'est la raison pour laquelle Jean-Luc Mélenchon a d'emblée refusé cette primaire : " je n'y serai pas parce que quand on va à une primaire, c'est qu'on en accepte le résultat et si Hollande vient, je n'ai aucune raison de le faire alors que je le combats depuis 2012".
Pour un parti de gauche opposé à la politique de Hollande, il faut bien considérer que la participation suppose nécessairement que l'on accepte le résultat et qu'on renonce à se présenter si on n'a pas gagné. Si, en plus, il faut s'engager à soutenir un gagnant dont on a combattu la politique, on risque de se pièger soi-même en participant,
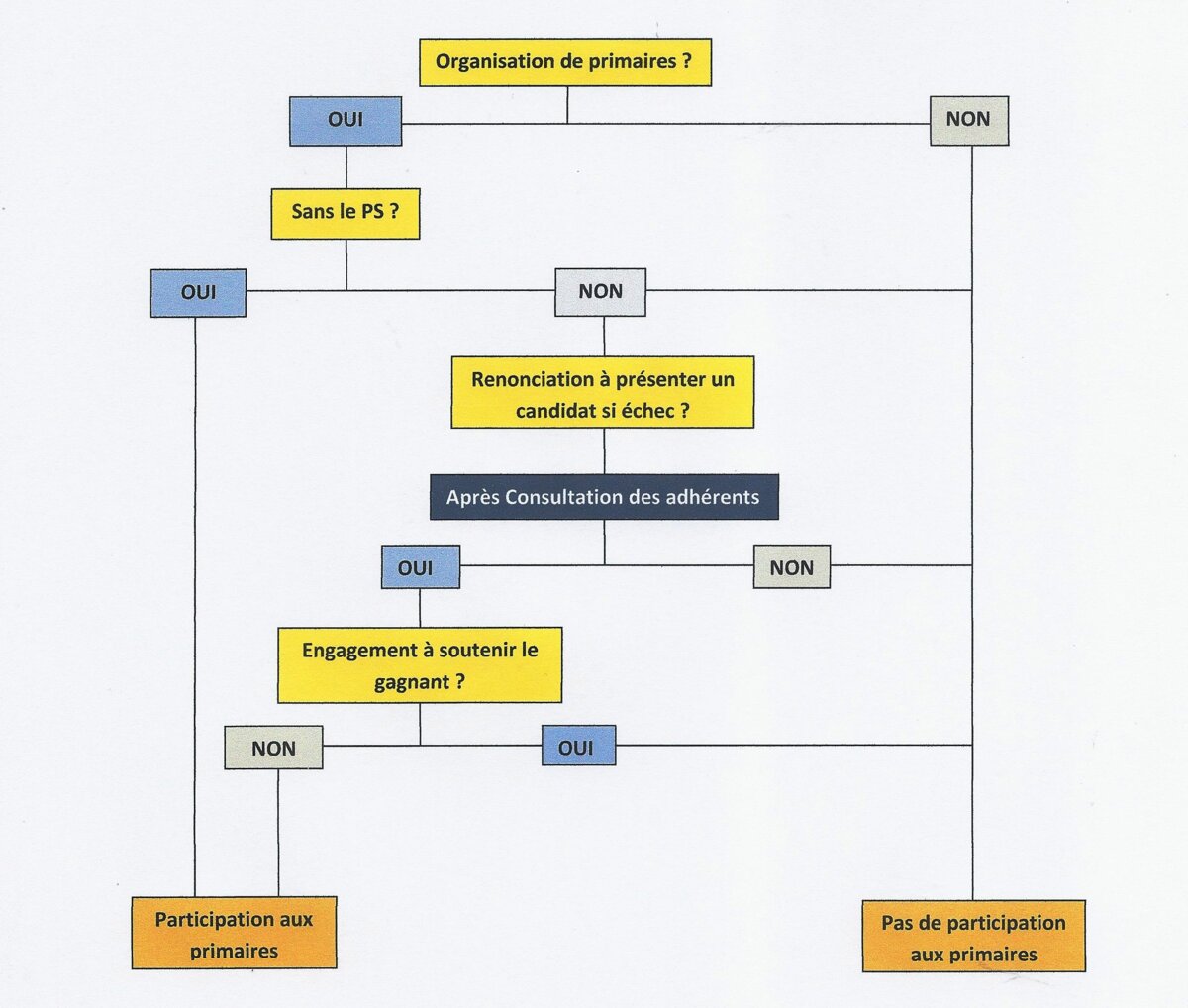
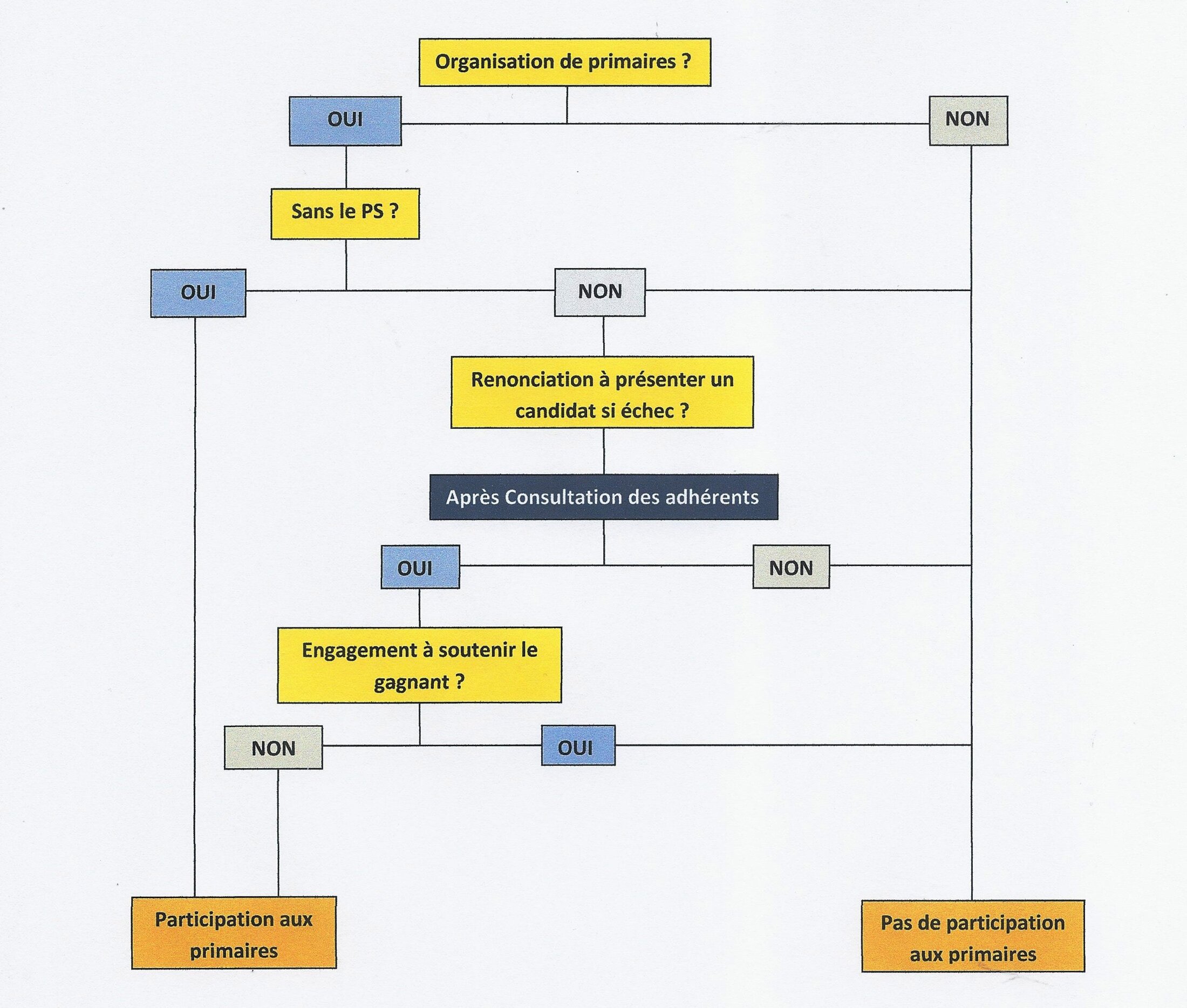
La question "participation ou non" peut faire l'objet d'un arbre de décision.

Agrandissement : Illustration 1
