Pierre SCHWARZ (avatar)

Pierre SCHWARZ

Créatif, chef d'entreprise

Abonné·e de Mediapart

61 Billets

0 Édition

Billet de blog 14 janvier 2019

Pierre SCHWARZ (avatar)

Pierre SCHWARZ

Créatif, chef d'entreprise

Abonné·e de Mediapart

Révélation sur la nature de l'humanité

Un simple article et moins de 15 minutes de votre vie pour connaître la vérité sur les 4 derniers milliards d'années. Qu'est ce qu'est la vie ? Qu'est ce que l'humanité ? Pourquoi maintenant ? Tout simplement car il y a urgence à changer le mode de vie de nos sociétés et que le Président de la République vous a donné l'opportunité de vous exprimer. Reste à savoir ce que vous en ferez !

Pierre SCHWARZ (avatar)

Pierre SCHWARZ

Créatif, chef d'entreprise

Abonné·e de Mediapart

Ce blog est personnel, la rédaction n’est pas à l’origine de ses contenus.

Le Président de la République, Emmanuel Macron, pour répondre à la crise des "Gilets Jaunes" a décidé d'organiser de grands débats nationaux. Cette initiative est, dans le principe, extrêmement forte car il est rare qu'une concertation de cette envergure est lancée.

 Elle est nécessaire, au niveau national ou mieux, au niveau international. Les thèmes choisis sont également très judicieux, quoique puissent dire certains. A ce stade, on peut seulement reprocher à cette consultation d'être courte, et de laisser très peu de temps aux citoyens d'en percevoir l'organisation avant de commencer, eux même, à s'organiser.

Il apparaît important, avant de réfléchir et de prendre de grandes décisions, d'avoir un maximum d'informations. Je profite donc de cette occasion pour vous donner une information importante, un peu prématurément : La vérité sur ces quelques milliards d'années qui nous précèdent... et que vous avez oublié (volontairement).

Illustration 1

Que ferait l'Humanité de la connaissance de sa propre nature ?

Si elle avait la réponse à la question "Qui sommes-nous ?" ou plutôt "Que sommes-nous ?", ferait-elle les bons choix.

Ce que je sais, c'est que sans intervention, elle ne les fera pas suffisamment rapidement.

Je sais aussi que malgré de nombreuses interventions, elle n'a pas infléchi son comportement depuis que son efficacité est remise en cause et surtout que son existence est jugée potentiellement problématique.

 "Maintenant que je sais ce que je suis, que suis-je capable de faire de la société ?"

C'est pourquoi, profitant de ce contexte de grand débat national, je vais vous révéler ce qu'est l'Humanité, la Vie en général, et forcément répondre (ou plutôt vous aider à trouver la solution), en même temps, aux nombreuses questions qui ont traversées les époques.

Qui est Dieu ? Qu'y a-t-il après la mort ? Y'a-t-il de la vie sur d'autres planètes ? Pourquoi les dinosaures ont disparu ? Etc. 

Si les réponses à ces dernières questions sont attendues peut-être avec impatience, sachez surtout que l'important, aujourd’hui, est de tirer les conséquences de votre propre nature. De cette information, vous pourriez en déduire, lors de ce grand débat national, les actions à entreprendre. Je suis en effet, de mon côté, curieux d’observer les conséquences du partage de cette connaissance. Je n’exclus pas non plus le fait que cette information reste incomprise ou inconnue de la plupart des personnes. Ce serait tragique mais je reste pragmatique et je sais déjà que la complexité du raisonnement humain (et certaines règles qui le régissent) rend la tâche compliquée.

Je vais essayer de vous faire comprendre par vous-même la vérité.

La frise ci-dessous correspond à l'évolution de l'entité humaine, si on considère qu'il y a continuité (certains trouveront arrangeant qu'il n'y ait pas de continuité).

Illustration 2
Etapes de la construction de l'être humain

Sur cette frise, essayez de placer :

  1. ce que vous considérez comme le début de la vie, en tant qu'être sensible pouvant avoir des émotions
  2. ainsi que la fin de cette période de "Vie".
  3. l'apparition de votre cerveau
  4. votre premier souvenir
  5. votre dernier souvenir
  6. la disparition de votre cerveau

La frise ci-dessous correspond à l'évolution des structures et des espèces présentes sur Terre dans le temps.

Illustration 3
Evolutions des structures présentes sur la Terre dans le temps

 Sur cette frise essayer de placer :

  1. l'apparition des sentiments
  2. l'apparition de la vie

C’est bon ? Vous avez placé vos curseurs ?

En faisant les choix précédents, vous avez signifié, dans une certaine mesure, l'opinion que vous avez de ce qu'est la Vie pour vous.

L'erreur commune commise est d'associer vie, mémoire, raisonnement comme un ensemble de nature identique.

La majorité d'entre vous, a probablement placé l'intervalle de Vie comme allant du bébé à la mort du vieil homme. En vérité il n'y a strictement aucune raison, ni aucune preuve (d’ailleurs il n’y en aura jamais aucune), que la Vie commence entre le jour 0 de la reproduction et la naissance. Ce que vous avez réellement placé est davantage proche de l'idée d'observation d'une forme de vie à votre échelle, celle du corps humain, et conservant une forme physique qui semble être dans la continuité. Réduisant tout élément microscopique à une simple création logique et immuable de la nature.

C'est encore votre erreur de croire que la Vie commence à une échelle proche de l'environnement que vous observez. Vous croyez vraiment que des milliards de spermatozoïdes font la course, dans des milliers d’individus différents, simplement parce que la chance a provoqué un mécanisme proche d’une compétition sans considérer le gain possible obtenu en gagnant cette compétition ? Que l’intelligence est propre à l’être humain et que les animaux ne sont ni doués de sentiments, ni de raisonnement ? Est-ce que la différence principale n’est pas la faculté de l’homme à transmettre ses connaissances d’une génération à une autre par un support, oral, écrit ou numérique ?

Je ne remets pas en cause la « supériorité » du raisonnement humain, mais d’avantage qu’il est étrange de vouloir croire qu’il n’y a aucune similitude.

Maintenant, une autre mise en situation lié à l'organisation de groupe d'individus

Imaginez deux groupes d'individus. Ces deux groupes vont être soumis à des facteurs externes qui vont venir interagir avec eux de manière continue, en temps réel et leur "réaction" est nécessaire à leur survie.

Le premier groupe d'individus fonctionne avec le principe de démocratie et chacun est libre de parler à l'autre et la décision se prend de manière commune.

Le second groupe fonctionne avec le principe de dictature. Ses membres obéissent à un seul individu et n'ont pas le droit de se parler.

Pour un groupe de 100 individus, si la fréquence des événements externes augmente (événements de plus en plus rapprochés dans le temps et nécessitant une décision), quel groupe a le plus de chance de survivre à votre avis ?

Dans l'autre cas, pour des événements nécessitant une décision et se produisant toutes les 5 secondes, si l'on augmente le nombre d'individus, quel système sera encore une fois le plus performant ?

Le fait de choisir 2 groupes est un peu biaisé, car il faudrait mieux choisir 100 groupes d'une sorte et 100 groupes d'une autre sorte. Car en effet, la qualité du décideur au niveau de la dictature peut faire la différence dans l'expérience précédente.

En vérité, dès l'instant où la fréquence de choix décisionnel est élevée, si le groupe est trop grand, alors le système de dictature a plus de chance.

 Attention, ce n'est pas du tout le cas d'une société "politique" humaine ou la fréquence de choix est très faible (hormis dans des cas de danger imminent)

Maintenant, si l'on réfléchit à l'échelle du corps humain, quelle serait la fréquence des décisions à prendre ? Un seul esprit est-il capable de gérer l'ensemble de ces décisions ? Je parle évidemment de gérer le mouvement de chaque tendon, réagir aux influx nerveux, parler et faire se mouvoir les cordes vocales de la bonne façon, traduire la fréquence des ondes lumineuses et sonores... La vérité c'est qu'il est strictement impossible, pour une seule conscience, de gérer complètement seule un corps humain. Strictement impossible. C'est pourquoi vous ne le faite pas. Vous seriez peut être encore à 30 ans à apprendre à marcher.

En fait si la fréquence de choix est trop élevée pour un seul individu, la charge peut être répartie sur plusieurs groupes qui assume la responsabilité de gérer chacun leur partie, sans pour autant discuter les ordres. Il est alors possible de traiter un flot d'événements conséquents, en corrélation avec la quantité d'individus.

 Dans notre cas, quand je parle d'individus, il s'agit de consciences capables de choix, pas forcément d'êtres humains.

Il est difficile d'accepter que ce qui nous rends différent d'un chien, d'un poisson, d'une fleur, d'une pierre ce n'est pas nous mais les outils dont on dispose.

Tout comme il est difficile d'accepter d'avoir une forme réelle différente de celle qu'on pensait avoir depuis des dizaines d'années : Pas de jambes, pas de mains, pas d'oreille, pas de cheveux...alors qu'on a cru en avoir eu conscience depuis des années. De manière générale, nous aimons ce qui nous ressemble. Mais c'est aussi pour cela que nous devons oublier ce que nous sommes. Cela permet de faciliter la création. Regardez, quand vous imaginer des extraterrestres vous les imaginez souvent humanoïdes.

Illustration 4

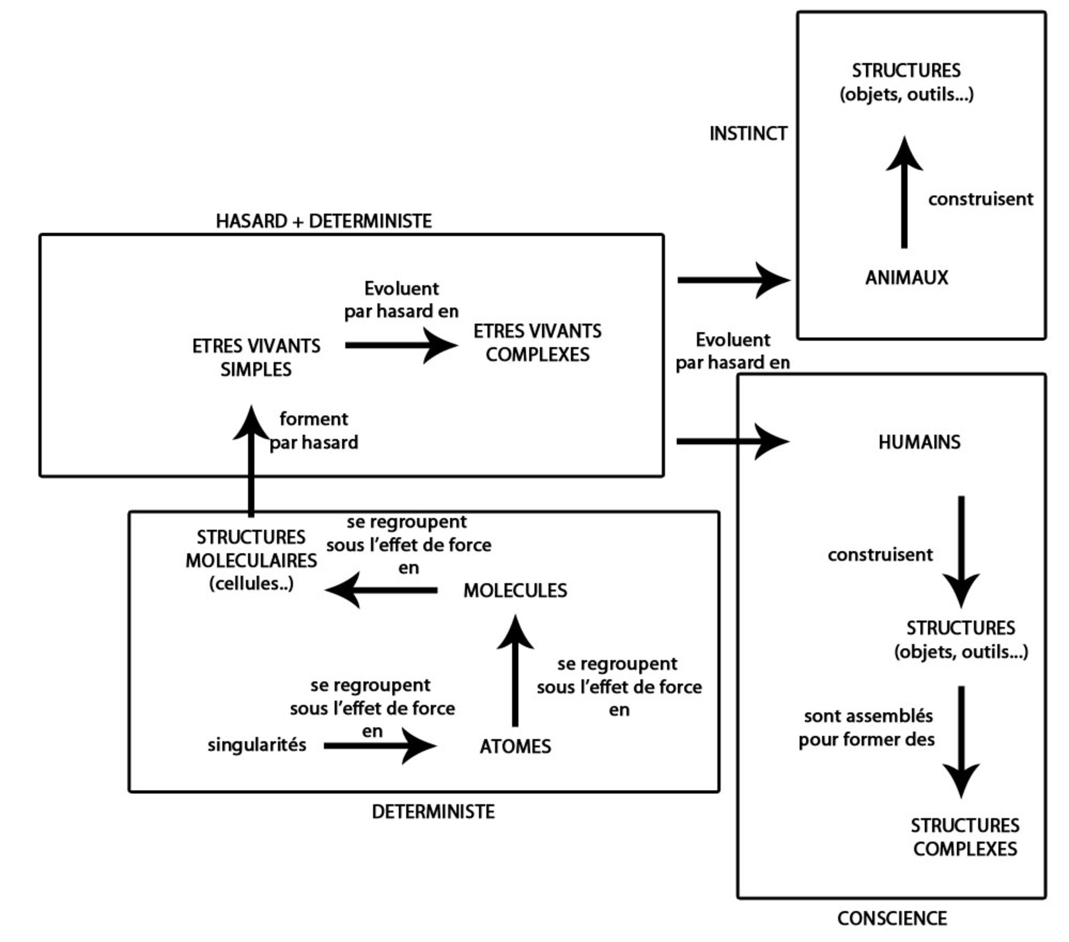
 Donc voici un schéma qui présente l'évolution vu par la plupart des scientifiques

Illustration 5

 Et voici un schéma qui illustre ce que j'essaye de vous expliquer.

Vous avez du mal à intégrer ce que j'essaye de vous expliquer ? Mais il faut relativiser, nous sommes le produit de milliards d'années d'évolution. Vous savez bien que le corps humain n'est pas arrivé comme ça, il y a 12 milliards d'années ! Non, il y a eu évolution des espèces. Certains darwinistes y voient le hasard combiné à l'adéquation d’une évolution avec son environnement. La réalité c'est qu'il s'agit de créations, volontaires ou involontaires et que certaines créations sont plus adaptées que d'autres à l'environnement. Un exemple que j'aime bien prendre pour illustrer cette logique : les supports d'enregistrement. La cassette audio, la cassette vidéo, le Laser Disc, le DVD, Le Blu Ray... La cassette audio est moins performante, elle disparaît donc au profit du CD. Le laser disc est une évolution mais elle rencontre une évolution proche dans le temps le DVD, et celui-ci la remplace complètement. Le MP3 par son coté dématérialisation devient plus adapté à un monde en pleine mobilité et connecté. Pourtant, chacun de ces supports est une création « réfléchie ». On peut lier cette création au fruit du hasard, mais on ne peut pas retirer le fait qu'il s'agisse du produit de l'esprit. Pourquoi les structures du vivant ne seraient elle pas réfléchie, vue qu’elles progressent technologiquement ? C'est un peu l'histoire des premiers poissons,  dinosaures, des primates puis de l'Homme.

Maintenant revenons à la Terre d'il y a 4 Milliards d'années et acceptons temporairement le fait que les atomes (en réalité on parle d'éléments plus petits mais j'essaye de simplifier) ont une vie. Mais que la Vie est bien fade car il n'y a pas grand-chose à faire (surtout pour les éléments solides qui n'ont pas vraiment de liberté). En outre, autour de soi c'est l'inconnu mais aussi un peu partout la même chose. Là pour le coup imaginez bien ce que représente l'échelle de la Terre au niveau d'un atome mais aussi pensez à des êtres qui n’ont pas beaucoup de mémoire et une méconnaissance totale de l’environnement. Pour explorer, et finalement créer un "mode de vie" il faut se déplacer, se loger... A l'échelle de l'atome, comme à l'échelle de l'humain, il faut des structures plus grandes pour réaliser ces besoins. La diversité crée la richesse d'expérience. Véhicules moléculaire et structures fixes mais « artificielles » sont ce que l'Homme considère comme les premières traces de vie. Mais alors la cellule commencerait à faire ses choix de déplacement en tant que cellule ? Ou bien est-ce une structure contrôlée, comme une voiture peut être contrôlée par un conducteur humain ? Car qui pouvait créer la cellule ? Le fruit du hasard et "pouf" la première cellule consciente est née, quelque part dans l'univers, et par magie, elle avait aussi la capacité de se reproduire... Vous ne trouvez pas étrange que les premières logiques d'évolutions au niveau cellulaire sont très proches des premiers pas des primates puis de l'humain. Exploration, structures de plus en plus grandes, voies de communication, Structures solides, complexité croissante, création de méthodes de conservation de données (ADN).

En vérité ces singularités (nous) qui composent la Terre ont toutes une vie, et certaines religions, en particulier amérindienne, conservaient une trace de cette information. Le coté immortel est également présent dans plusieurs religions. De même la pluralité de "Dieux" sur la planète s'explique par le fait que, la création de forme de vie implique le travail de plusieurs singularités. Même si certaines ont permis des évolutions majeures par leur découverte (comme ce qui se passe à l'échelle humaine), nous pouvons considérer beaucoup de "Créateurs". Il ne faut d'ailleurs pas confondre Créateur de la Vie sur Terre (Vie dans le sens de structure d'une taille supérieure) avec création de l'Univers. Concernant la création de l'Univers, en tant que singularité, notre problème c'est la mémoire. Il n'est pas possible d'avoir la mémoire de ce qu'il y avait avant la création du système solaire car notre mémoire est assez réduite et se perd assez vite en tant que singularité. C’est une des grandes questions à laquelle il faut répondre. La question n’est plus s’il y a de la vie ailleurs, la question c’est de savoir si les singularités disposent ailleurs de conditions physiques favorables pour construire volontairement des structures mobiles et ont pu se développer davantage.

De notre côté, le cerveau humain sert à pallier notre "problème" de mémoire en tant que singularité mais ce type de structure n'était pas vraiment possible avant la création de la Terre et a demandé des milliards d'années de conception dans un environnement adapté, c'est à dire pas au milieu du vide, sans apport d'énergie extérieure...

Donc voici la vérité sur la vie, et si vous ne l'aviez pas encore compris, vous n'êtes pas un corps humain, mais simplement une singularité qui contrôle un corps humain. Pourquoi vous n'en avez pas conscience et pourquoi vous l'avez oublié ? Pour une raison d'efficacité !  Encore une fois, n'oubliez pas deux choses : 4 Milliards d'années d'évolution et l'objectif probable d'une structure telle que l'être humain : maîtriser davantage notre environnement. Que se passerait-il si, à votre naissance, vous aviez encore conscience d'être ce que vous êtes, et que votre corps n'est pas vous, mais un objet que vous contrôlez ? Folie ? Oui, en 4 Milliards d'années, nous avons eu le temps d'expérimenter de nombreuses "configurations". Et la plus efficace, pour l'instant, c'est d'oublier ce qu'on est pour fusionner avec le corps qu'on contrôle. Ce n‘est pas une idée qui est apparu du jour au lendemain et même à l'échelle humaine, le concept a du sens, au travers de la réalité virtuelle. La Genèse est l'un des rares textes inspirés de réelles connaissances antérieures à l'humanité, relisez là en essayant de comprendre enchaînement des événements qui y sont reportés.

Nous ne mourrons pas, mais nous perdons l'accès à ces outils qui font l'être humain. Certains verront dans la perte de la mémoire de leur vie passée une petite mort. Malheureusement la mémoire nécessite la participation de milliards de singularités et chacune doit pouvoir avoir la chance d'en profiter un jour.

Ouvrez les yeux, et regardez autour de vous.

Regardez la mer et réfléchissez à ceci : dans votre vie combien de singularités auront participé à mouvoir votre corps, à lui permettre de vivre ce qu'il a vécu. Et combien de singularités sont là, dans cet océan, à attendre la chance de devenir l'esprit d'un corps vivant dans cette dimension. On pourrait parler des montagnes mais il est évident que les singularités qui composent les montagnes ont une probabilité moindre de diriger un corps humain dans un futur proche. Une centaine d'année pour vivre n'est ce pas, dans nos conditions, un temps juste pour que chacun partage ce monde mais que l'on puisse faire évoluer notre civilisation en même temps ?

Alors vous comprenez peut-être ceci : Les êtres « meurent », car il faut laisser à chacun la chance de vivre cette vie et que ce ne serait pas juste que certains ne soit que les esclaves des autres. Les dictatures ne sont que temporelle et l'ouvrier deviendra lui même dictateur un jour. 

Sans les autres, sans leur coopération, rien n'est possible. Pas de films, pas de sports, pas d'animaux, pas de fruits... Et un jour, ce sera à vous de participer à cela.

Voilà, c'est fini pour l'instant. Ce que j'écris plus haut, je ne vous demande pas de le croire, mais de l'étudier.

Il vous manque évidemment certaines informations. Elles viendront dans les années qui viennent car évidemment, certaines choses vont changer.

A vous de prendre déjà les bonnes décisions.
Pierre

Ce blog est personnel, la rédaction n’est pas à l’origine de ses contenus.