Silk Road (avatar)

Silk Road

Abonné·e de Mediapart

206 Billets

0 Édition

Billet de blog 24 mai 2018

Silk Road (avatar)

Silk Road

Abonné·e de Mediapart

La liste de camps de « rééducation » au Xinjiang

L'auteur a identifié depuis quelques semaines la géolocalisation des camps de concentration appelés officiellement "l'école de transformation par la rééducation", à partir des annonces d'appels d'offre que les gouvernements locaux ont mis en ligne. La Chine nie officiellement l'existence de ces camps. L'estimation du nombre de détenus sans aucune charge officielle est autour d'un million.

Silk Road (avatar)

Silk Road

Abonné·e de Mediapart

Ce blog est personnel, la rédaction n’est pas à l’origine de ses contenus.

Shawn Zhang

(Cette étude a été publiée sur le site d'information sinophone Medium.com en anglais et en chinois le 20 mai 2018. L'auteur a identifié pour le moment 9 camps de concentration appelés officiellement « centre fermé de rééducation ». Nous avons traduit l'étude de géolocalisation du premier de ces camps qu'il a identifiés. Pour voir le reste de ses découvertes : https://medium.com/@shawnwzhang/list-of-re-education-camps-in-xinjiang-%E6%96%B0%E7%96%86%E5%86%8D%E6%95%99%E8%82%B2%E9%9B%86%E4%B8%AD%E8%90%A5%E5%88%97%E8%A1%A8-99720372419c)

Imagerie satellite du camp N°1 de rééducation du Xinjiang 新疆再教育集中营卫星图 1

Camps de rééducation au compté de Kashgar Konasheher (Shufu en chinois).

Coordonnées : 39°21'33.1"N 75°51'50.0"E

École de transformation de l'éducation juridique du comté de Shufu, Xinjiang (camp de concentration pour «rééducation») 新疆疏附县法制教育转化学校 (“再教育”集中营)

Illustration 1
École de transformation de l'éducation juridique du district de Shufu, Xinjiang (camp de concentration pour «rééducation») © Shawn Zhang

Annonce d'appel d'offre

Projet de construction de l'école de transformation par l'éducation juridique du district de Shufu: La construction récente de 26 855 mètres carrés de l'école de conversion par éducation juridique sera reconstruite en l'élargissant à 35 000 mètres carrés, configuration d'équipements connexes et d'installations supplémentaires est nécessaire. L'adresse : Rue de Ishlemchi (derrière le nouveau centre de détention), quartier résidentiel à la location du quartier du parc industriel, société de vigiles, l'ancien commissariat du canton de Bulaqsu, l'ancien centre de détention du centre ville du district, nouveau quartier résidentiel, centre de formation intensive de l'école du parti, le montant d'investissement 140 millions ; La conception d'une offre doit avoir une qualification de classe B (y compris classe B) ou supérieure dans la conception architecturale, la personne en charge du projet a une qualification enregistrée d'un architecte inscrit de niveau 2 (y compris la classe 2) ou plus;Toute personne intéressée, veuillez vous référer au site http://www.xjsfzb.com et vous y inscrire.

Illustration 2
Annonce d'appel d'offre pour la construction et gestion de camp par les autorités locales du Xinjiang © Shawn Zhang

L'organe constructeur : Agence de gestion d'offres du Bureau de la justice du district de Shufu : Filiale N°1 de Kashgar de la Société Xinjianlian de conseils et gestion de projets du Xinjiang.

Personne à contacter : ZHAO Feibao. Numéro de téléphone : 18799552304. Organe d'inspection : Office de gestion de candidatures aux appels d'offres de construction du district de Shufu.

Numéro de téléphone d'inspection : 0998-3252959

Illustration 3
Nouveau camp de concentration dans la rue Ishlemchi, Kashgar Konashher, Xinjiang © Sh

L'avis a été affiché le 26 avril 2017. Le satellite montre que la construction a débuté au début du mois de mai.

Ce site était vide le 6 mars 2017.

Illustration 4
© Shawn Zhang

Le bâtiments apparus le 26 mai 2017.

Illustration 5
© Shawn Zhang

La majeure partie de la construction a été achevée le 30 novembre 2017.

Illustration 6
© Shawn Zhang

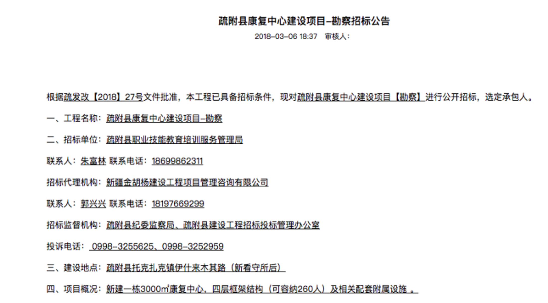
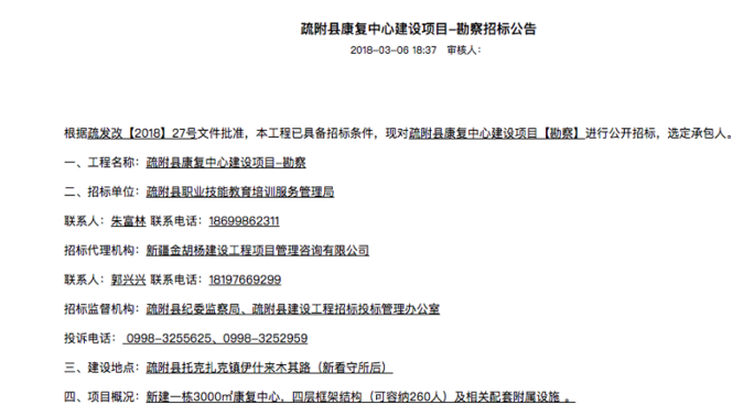
Le camp de rééducation se développera dans les prochains mois et le gouvernement de Shufu a publié un avis disant qu'il y aura un centre de rééducation "康复中心" dans l'espace vide entre le centre de détention et le camp de rééducation actuel. (http://www.xj.cei.gov.cn/info/10856/363784.htm)

Illustration 7
Annonce d'appel d'offre pour la construction et gestion de camp par les autorités locales du Xinjiang © Shawn Zhang

Pour suivre l'actualité de Shawn Zhang sur twitter @shawnwzhang

Ce blog est personnel, la rédaction n’est pas à l’origine de ses contenus.